Schéma fonctionnel, Spécifications – Pioneer DJM-250-W User Manual
Page 28

14
Fr
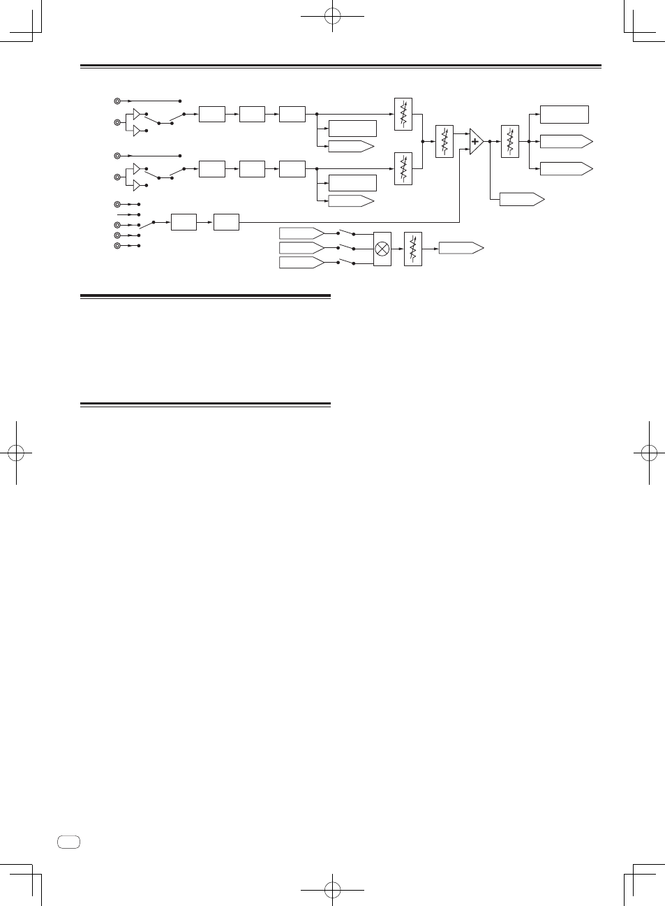
Schéma fonctionnel
2Band
EQ
LEVEL
3Band
EQ
TRIM
FILTER
3Band
EQ
TRIM
FILTER
MASTER LEVEL
METER
HP CH 1
CH 2
LEVEL METER
CH 1
LEVEL METER
HP CH 2
MASTER 1 OUT
MASTER 2 OUT
HP MASTER
HP MASTER
HP CH 1
HP OUT
HP CH 2
AUX 1
MIC
OFF
AUX 2
AUX 3
CD2
LINE2/
PHONO2
CD1
LINE1/
PHONO1
CH 1
FADER
CROSS
FADER
MASTER
VOL
CH 2
FADER
HP MIX
HP VOL
À propos des marques commerciales
et des marques déposées
! Pioneer est une marque déposée de PIONEER CORPORATION.
! Les noms de sociétés et de produits mentionnés ici sont des
marques commerciales de leurs détenteurs respectifs.
! Lors de la lecture de fichiers de musique obtenus sur cet appareil,
nous vous prions de respecter les droits d’auteur.
Spécifications
Adaptateur secteur
Alimentation .................................................. CA 100 V à 240 V, 50 Hz/60 Hz
Courant nominal ................................................................................ 800 mA
Sortie nominale .............................................................................CC 5 V, 3 A
Caractéristiques générales – Appareil principal
Poids de l’appareil principal .................................................................3,1 kg
Dimensions maximales ........240 mm (L) × 107,7 mm (H) × 300,2 mm (P)
Température de fonctionnement tolérée ............................. +5 °C à +35 °C
Humidité de fonctionnement tolérée .......5 % à 85 % (sans condensation)
Section audio
Fréquence d’échantillonnage .............................................................48 kHz
Convertisseur A/N, N/A ......................................................................24 bits
Caractéristiques des fréquences
CD/LINE/AUX/MIC .......................................................... 20 Hz à 20 kHz
Rapport S/B (sortie nominale)
CD .................................................................................................... 91 dB
LINE ................................................................................................. 91 dB
PHONO............................................................................................ 86 dB
MIC .................................................................................................. 80 dB
Distorsion harmonique totale (CD — MASTER 1) ...........................0,007 %
Niveau d’entrée standard / Impédance d’entrée
CD ..................................................................................... –12 dBu/10 kW
LINE .................................................................................. –12 dBu/47 kW
PHONO............................................................................. –48 dBu/47 kW
MIC ................................................................................... –52 dBu/10 kW
AUX 1 ............................................................................... –12 dBu/10 kW
AUX 2, 3 ........................................................................... –12 dBu/10 kW
Niveau de sortie standard / Impédance de charge / Impédance de sortie
MASTER 1 ..............................................................+6 dBu/10 kW/330 W
MASTER 2 ................................................................+2 dBu/10 kW/1 kW
PHONES .....................................................................+2 dBu/32 W/33 W
Niveau de sortie nominal / Impédance de charge
MASTER 1 .......................................................................+22 dBu/10 kW
MASTER 2 .......................................................................+18 dBu/10 kW
Diaphonie (CD) ...................................................................................... 74 dB
Caractéristiques de l’égaliseur de canal
HI ................................................................................–∞ à 9 dB (13 kHz)
MID ...............................................................................–∞ à 9 dB (1 kHz)
LOW ......................................................................... –∞ à +9 dB (70 Hz)
Caractéristiques de l’égaliseur MIC/AUX
HI .................................................................... –12 dB à +12 dB (10 kHz)
LOW ...............................................................–12 dB à +12 dB (100 Hz)
Prises d’entrée/sortie
Prise d’entrée CD
Prise RCA ........................................................................................ 2 jeux
Prises d’entrée PHONO/LINE
Prise RCA ........................................................................................ 2 jeux
Prise d’entrée MIC
Jack (Ø 6,3 mm) ................................................................................1 jeu
Prise d’entrée AUX
Prise RCA ........................................................................................ 2 jeux
Minijack (Ø 3,5 mm) .........................................................................1 jeu
Prise de sortie MASTER
Prises RCA ........................................................................................1 jeu
Prise de sortie BALANCED OUTPUT
Connecteur XLR ................................................................................1 jeu
Prise de sortie PHONES
Jack stéréo (Ø 6,3 mm) .....................................................................1 jeu
Prise CONTROL
Minijack (Ø 3,5 mm) ....................................................................... 2 jeux
! Les caractéristiques et la présentation peuvent être modifiées, sans
avis préalable, dans un souci d’amélioration.
! © 2011 PIONEER CORPORATION. Tous droits de reproduction et de
traduction réservés.