Diagrama en bloques, Especificaciones – Pioneer DJM-250-W User Manual
Page 84

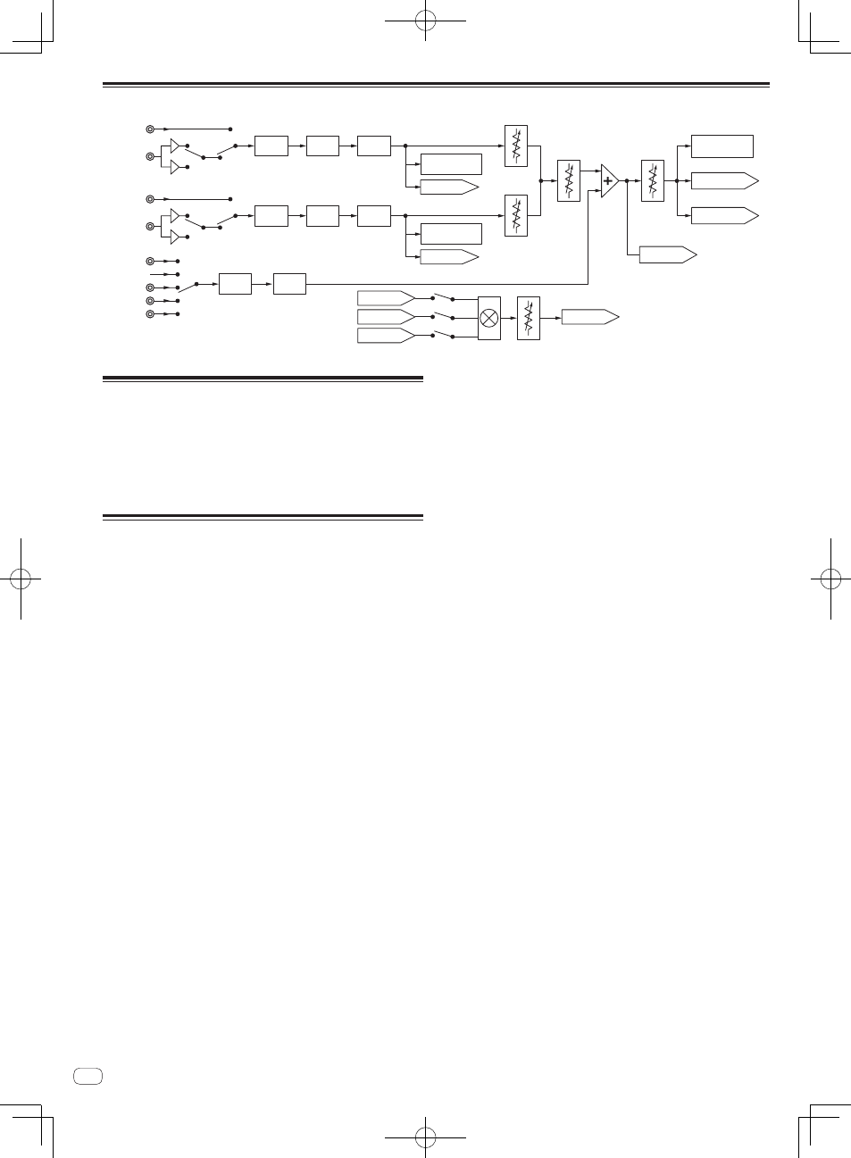
Diagrama en bloques
2Band
EQ
LEVEL
3Band
EQ
TRIM
FILTER
3Band
EQ
TRIM
FILTER
MASTER LEVEL
METER
HP CH 1
CH 2
LEVEL METER
CH 1
LEVEL METER
HP CH 2
MASTER 1 OUT
MASTER 2 OUT
HP MASTER
HP MASTER
HP CH 1
HP OUT
HP CH 2
AUX 1
MIC
OFF
AUX 2
AUX 3
CD2
LINE2/
PHONO2
CD1
LINE1/
PHONO1
CH 1
FADER
CROSS
FADER
MASTER
VOL
CH 2
FADER
HP MIX
HP VOL
Acerca de las marcas de fábrica y
marcas registradas
! Pioneer es una marca registrada de PIONEER CORPORATION.
! Los nombres de compañías y productos mencionados aquí son
marcas de fábrica de sus respectivos propietarios.
! Cuando reproduzca archivos de música adquiridos en esta unidad le
rogamos que respete los derechos de autor.
Especificaciones
Adaptador de CA
Alimentación ................................................. CA 100 V a 240 V, 50 Hz/60 Hz
Corriente nominal .............................................................................. 800 mA
Salida nominal ..............................................................................CC 5 V, 3 A
General – Unidad principal
Peso de la unidad principal .................................................................3,1 kg
Dimensiones máximas .... 240 mm (An) × 107,7 mm (Al) × 300,2 mm (Pr)
Temperatura de funcionamiento tolerable .......................... +5 °C a +35 °C
Humedad de funcionamiento tolerable .....5 % a 85 % (sin condensación)
Sección de audio
Frecuencia de muestreo ......................................................................48 kHz
Convertidor A/D y D/A .........................................................................24 bits
Características de frecuencia
CD/LINE/AUX/MIC .......................................................... 20 Hz a 20 kHz
Relación señal/ruido (salida nominal)
CD .................................................................................................... 91 dB
LINE ................................................................................................. 91 dB
PHONO............................................................................................ 86 dB
MIC .................................................................................................. 80 dB
Distorsión armónica total (CD — MASTER 1) .................................0,007 %
Nivel de entrada / Impedancia de entrada estándar
CD ..................................................................................... –12 dBu/10 kW
LINE .................................................................................. –12 dBu/47 kW
PHONO............................................................................. –48 dBu/47 kW
MIC ................................................................................... –52 dBu/10 kW
AUX 1 ............................................................................... –12 dBu/10 kW
AUX 2, 3 ........................................................................... –12 dBu/10 kW
Nivel de salida / Impedancia de carga / Impedancia de salida estándar
MASTER 1 ..............................................................+6 dBu/10 kW/330 W
MASTER 2 ................................................................+2 dBu/10 kW/1 kW
PHONES .....................................................................+2 dBu/32 W/33 W
Nivel de salida nominal / Impedancia de carga
MASTER 1 .......................................................................+22 dBu/10 kW
MASTER 2 .......................................................................+18 dBu/10 kW
Diafonía (CD) ......................................................................................... 74 dB
Características del ecualizador de canales
HI ............................................................................–∞ a + 9 dB (13 kHz)
MID ...........................................................................–∞ a + 9 dB (1 kHz)
LOW ......................................................................... –∞ a +9 dB (70 Hz)
Características del ecualizador del micrófono/AUX
HI .................................................................... –12 dB a +12 dB (10 kHz)
LOW ...............................................................–12 dB a +12 dB (100 Hz)
Terminales entrada/salida
Terminal de entrada CD
Conector de contactos RCA .......................................................2 juegos
Terminales de entrada PHONO/LINE
Conector de contactos RCA .......................................................2 juegos
Terminal de entrada MIC
Conector fonográfico (Ø 6,3 mm) ................................................1 juego
Terminal de entrada AUX
Conector de contactos RCA .......................................................2 juegos
Miniconector fonográfico (Ø 3,5 mm) .........................................1 juego
Terminal de salida MASTER
Conectores de contactos RCA .....................................................1 juego
Terminal de salida BALANCED OUTPUT
Conector XLR ................................................................................1 juego
Terminal de salida PHONES
Conector fonográfico estéreo (Ø 6,3 mm) ...................................1 juego
Terminal CONTROL
Miniconector fonográfico (Ø 3,5 mm) .......................................2 juegos
! Las especificaciones y diseño de este producto están sujetos a cam-
bios sin previo aviso.
! © 2011 PIONEER CORPORATION. Todos los derechos reservados.
14
Es