Connecting the bluetooth adapter, Connecting to the steering wheel remote controller, Troubleshooting – JVC KW-AV50 User Manual
Page 6: En cas de difficultes, Fehlersuche, Problemen oplossen, Kw-av50

6
TROUBLESHOOTING
• The fuse blows.
* Are the red and black leads connected
correctly?
• Power cannot be turned on.
* Is the yellow lead connected?
• No sound from the speakers.
* Is the speaker output lead short-circuited?
• Sound is distorted.
* Is the speaker output lead grounded?
* Are the “–” terminals of L and R speakers
grounded in common?
• Noise interfere with sounds.
* Is the rear ground terminal connected to the
car’s chassis using shorter and thicker cords?
• This unit becomes hot.
* Is the speaker output lead grounded?
* Are the “–” terminals of L and R speakers
grounded in common?
• This unit does not work at all.
* Have you reset your unit?
EN CAS DE DIFFICULTES
• Le fusible saute.
* Les fils rouge et noir sont-ils racordés
correctement?
• L’appareil ne peut pas être mise sous
tension.
* Le fil jaune est-elle raccordée?
• Pas de son des enceintes.
* Le fil de sortie d’enceinte est-il court-
circuité?
• Le son est déformé.
* Le fil de sortie d’enceinte est-il à la masse?
* Les bornes “–” des enceintes gauche et
droit sont-elles mises ensemble à la masse?
• Interférence avec les sons.
* La prise arrière de mise à la terre est-elle
connectée au châssis de la voiture avec un
cordon court et épais?
• L’appareil devient chaud.
* Le fil de sortie d’enceinte est-il à la masse?
* Les bornes “–” des enceintes gauche et
droit sont-elles mises ensemble à la masse?
• Cet appareil ne fonctionne pas du tout.
* Avez-vous réinitialisé votre appareil?
FEHLERSUCHE
• Die Sicherung brennt durch.
* Sind die roten und schwarzen Leitungen
richtig angeschlossen?
• Stromversorgung kann nicht
eingeschaltet werden.
* Ist die gelbe Leitung angeschlossen?
• Kein Ton aus den Lautsprechern.
* Ist die Lautsprecherausgangsleitung
kurzgeschlossen?
• Ton verzerrt.
* Ist die Lautsprecherausgangsleitung geerdet?
* Sind die „–“ Anschlußklemmen der linken
und rechten Lautsprecher zusammen geerdet?
• Störgeräusche im Klang.
* Ist die hintere Erdungsklemme mit kürzeren
und dickeren Kabeln an das Fahrzeugchassis
angeschlossen?
• Gerät wird heiß.
* Ist die Lautsprecherausgangsleitung geerdet?
* Sind die „–“ Anschlußklemmen der linken
und rechten Lautsprecher zusammen geerdet?
• Dieser Receiver funktioniert überhaupt nicht.
* Haben Sie einen Reset am Receiver vorgenommen?
PROBLEMEN OPLOSSEN
• De zekering slaat door.
* Zijn de rode en de zwarte draden op de juiste
manier aangesloten?
• De stroom kan niet worden
ingeschakeld.
* Is de gele draad aangesloten?
• Er komt geen geluid uit de speakers.
* Is de uitgaande speakerdraad kortgesloten?
• Het geluid wordt vervormd.
* Is de uitgaande speakerdraad geaard?
* Zijn de “–” polen van de linker- en de
rechterspeakers gemeenschappelijk geaard?
• Geluid wordt door ruis gestoord.
* Is de aarde-aansluiting achter met gebruik
van kortere en dikkere snoeren met het
chassis van de auto verbonden?
• Het apparaat raakt verhit.
* Is de uitgaande speakerdraad geaard?
* Zijn de “–” polen van de linker- en de
rechterspeakers gemeenschappelijk geaard?
• Receiver werkt helemaal niet.
* Heeft u de receiver teruggesteld?
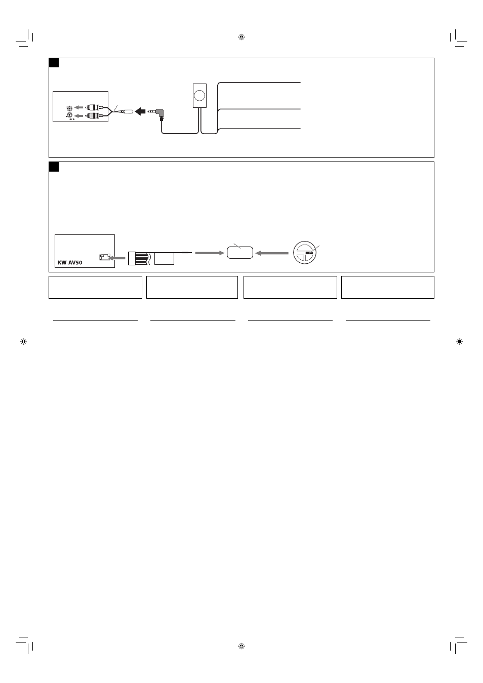
Connecting to the steering wheel remote controller / Anschluß an die Lenkradfernbedienung / Connexion de la télécommande de volant /
Verbinden met de stuurwiel-afstandsbediening
If your car is equipped with the steering wheel
remote controller, you can operate this unit
using the controller. To do it, a JVC’s OE remote
adapter (not supplied) which matches with
your car is required. Consult your JVC IN-CAR
ENTERTAINMENT dealer for details.
Wenn Ihr Fahrzeug mit einer Lenkradferndienung
ausgestattet ist, können Sie damit diesen Receiver steuern.
Hierfür ist ein für Ihr Fahrzeug passender Radio-Lenkrad-
Fernbedienungsadaption von JVC (nicht mitgeliefert)
erforderlich. Für weitere Einzelheiten wenden Sie sich an
Ihren JVC Autoradiohändler.
Si votre voiture est munie d’une télécommande de
volant, vous pouvez commander cet autoradio en
utilisant la télécommande. Pour le faire, un adaptateur
pour télécommande au volant JVC (non fourni)
correspondant à votre voiture est nécessaire. Consultez
votre revendeur d’autoradio JVC pour les détails.
Indien uw auto een stuurwiel-afstandsbediening
heeft, kunt u deze receiver met die afstandsbediening
bedienen. Hiervoor heeft u echter een JVC adapter (niet
bijgeleverd) nodig die geschikt is voor de stuurwiel-
afstandsbediening van uw auto. Raadpleeg uw JVC
auto-audiohandelaar.
OE remote adapter *
9
*
10
Radio-Lenkrad-Fernbedienungsadaption *
9
*
10
Adaptateur pour télécommande au volant *
9
*
10
Adapter voor stuurwiel-afstandsbediening *
9
*
10
Steering wheel remote controller (equipped in the car)
Lenkradfernbedienung (im Fahrzeug installiert)
Télécommande de volant (installée dans la voiture)
Stuurwiel-afstandsbediening (in de auto)
C
*
9
Not supplied for this unit.
*
10
Alter the wire of the OE remote adapter to connect
to the steering wheel remote lead.
D
Connecting the Bluetooth adapter / Anschließen des Bluetooth-Adapters / Connexion de l’adaptateur Bluetooth /
Aansluiten van de Bluetooth adapter
To the brown lead of the supplied power cord J
Zur braunen Leitung des mitgelieferten Netzkabels J
Au fil marron du cordon d'alimentation J fourni
Naar bruin draad van het bijgeleverde stroomsnoer J
To the blue with white stripe lead of the supplied power cord M
Zur blauen Leitung mit weißen Streifen des mitgelieferten Netzkabels M
Au fil bleu avec une bande blanche du cordon d’alimentation M fourni
Naar blauw draad met witte streep van het bijgeleverde stroomsnoer M
Ground / Masse / Masse / Aarding
See page 46 of the INSTRUCTIONS. / Siehe Seite 46 der BEDIENUNGSANLEITUNG. / Voir page 46 du MANUEL D’INSTRUCTIONS. / Zie bladzijde 46 van de GEBRUIKSAANWIJZING.
*
9
Blue with white stripe / Blau mit weißem Streifen /
Bleu avec bande blanche / Blauw met witte streep
Black / Schwarz / Noir / Zwart
Brown / Braun / Marron / Bruin
KS-BTA100
*9
*
9
Wird nicht mit Gerät mitgeliefert.
*
10
Ändern Sie den Draht der Radio-Lenkrad-
Fernbedienungsadaption zum Anschließen an die
Lenkrad-Remote-Leitung.
*
9
Non fourni avec cet appareil.
*
10
Modifiez le fil de l’adaptateur de télécommande au
volant pour le connecté au fil de télécommande de
volant.
*
9
Niet bij het apparaat inbegrepen.
*
10
Verander de bedrading van de adapter voor
stuurwiel-afstandsbediening en verbind met het
draad van de stuurafstandsbediening.
KW-AV50
STEERING
WHEEL
REMOTE
Install_AV50[E]003A.indb 6
Install_AV50[E]003A.indb 6
11.9.5 3:51:34 PM
11.9.5 3:51:34 PM
