Connecting the external amplifiers and subwoofer, Connecting the external components, Connecting the ipod or the iphone – JVC KW-AV50 User Manual
Page 5: Usb devices

5
*
4
Not supplied for this unit.
*
5
Audio cord (not supplied for this unit).
*
6
Firmly attach the ground wire to the metallic
body or to the chassis of the car—to the place
uncoated with paint (if coated with paint,
remove the paint before attaching the wire).
Failure to do so may cause damage to the
unit.
*
7
Video cord (not supplied for this unit).
*
8
When using the cable, you need to change
the setting on the unit (see page 28 of the
INSTRUCTIONS).
*
4
Non fourni avec cet appareil.
*
5
Cordon audio (non fourni avec cet appareil).
*
6
Attachez solidement le fil de mise à la masse au
châssis métallique de la voiture—à un endroit qui
n’est pas recouvert de peinture (s’il est recouvert
de peinture, enlevez d’abord la peinture avant
d’attacher le fil). L’appareil peut être endommagé
si cela n’est pas fait correctement.
*
7
Cordon vidéo (non fourni avec cet appareil).
*
8
Lors de l’utilisation du câble, vous devez changer
le réglage sur l’appareil (voir page 28 du MANUEL
D’INSTRUCTIONS).
*
4
Wird nicht mit Gerät mitgeliefert.
*
5
Audiokabel (wird nicht mit Gerät mitgeliefert).
*
6
Verbinden Sie den Erdungsleiter mit der Karosserie
oder dem Rahmen des Fahrzeugs. Die Kontaktstelle
darf nicht lackiert sein (sollte die Kontaktstelle lackiert
sein, entfernen Sie den Lack der Kontaktstelle, bevor
Sie den Leiter befestigen). Wenn der Erdungsleiter
nicht ordnungsgemäß angeschlossen wird, kann dieses
Gerät beschädigt werden.
*
7
Videokabel (wird nicht mit Gerät mitgeliefert).
*
8
Bei Verwendung des Kabels müssen Sie die
Einstellung an der Einheit ändern (siehe Seite 28 in
der BEDIENUNGSANLEITUNG).
*
4
Niet bij het apparaat inbegrepen.
*
5
Audiosnoer (niet bij het apparaat inbegrepen).
*
6
Bevestig de aardedraad goed met een metalen
onderdeel of het chassis van de auto—bevestig op
een niet-gelakt gedeelte (indien gelakt, schuur dan
af alvorens de draad te bevestigen). Het toestel kan
worden beschadigd indien de aardedraad niet goed is
aangesloten.
*
7
Videosnoer (niet bij het apparaat inbegrepen).
*
8
Bij gebruik van de kabel, moet u de instelling van
het toestel veranderen (zie bladzijde 28 van de
GEBRUIKSAANWIJZING).
A
*
5
*
5
*
5
*
6
*
6
*
6
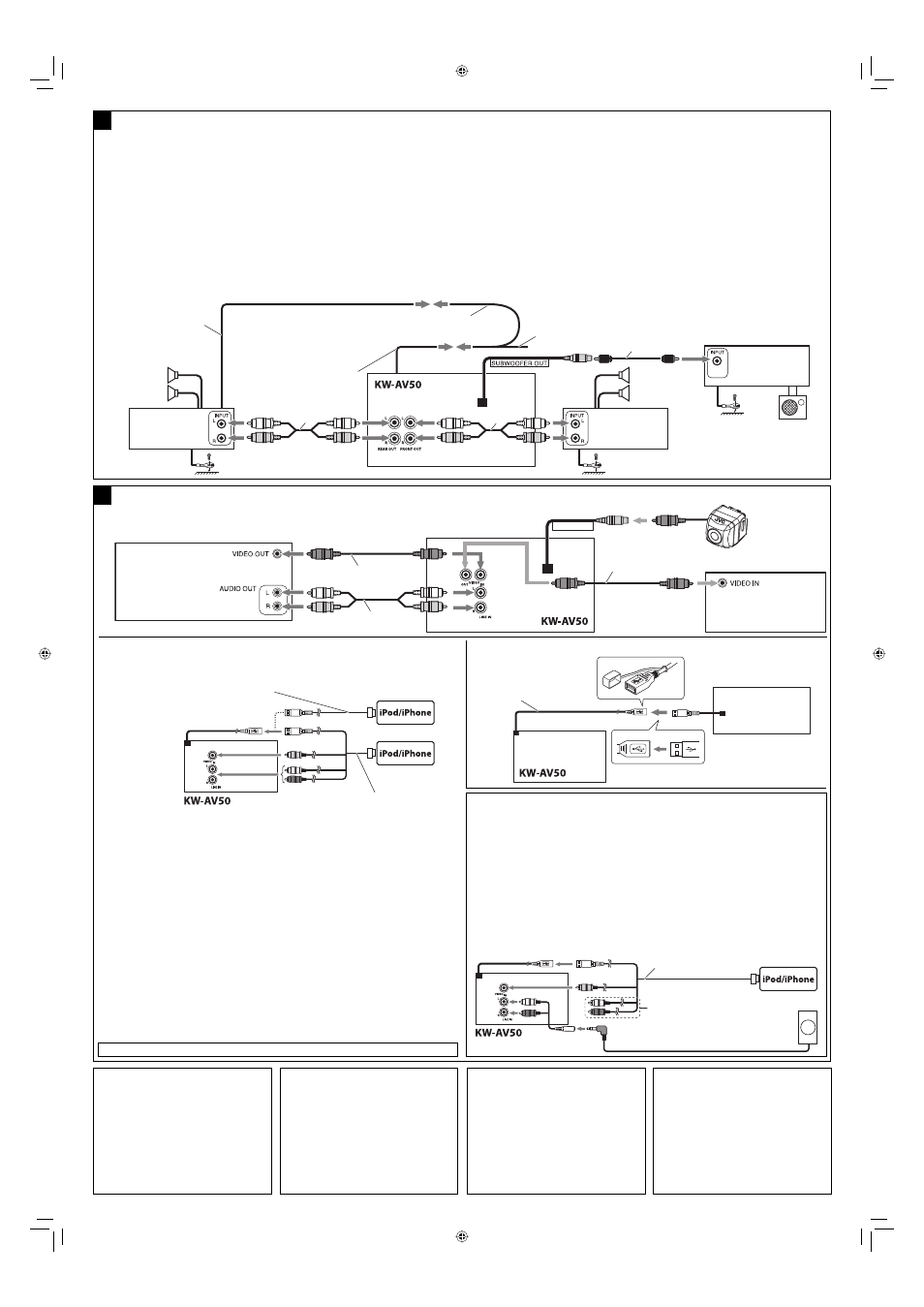
Connecting the external amplifiers and subwoofer / Anschließen des externen Verstärkers und Subwoofers /
Connexion d’amplificateurs extérieurs et d’un caisson de grave / Verbinden van een externe versterker en subwoofer
You can connect an amplifier to upgrade your
car stereo system.
• Connect the remote lead (blue with white
stripe) to the remote lead of the other
equipment so that it can be controlled through
this unit.
• Disconnect the speakers from this unit,
and connect them to the amplifier. Leave
the speaker leads of this unit unused.
• You can switch off the built-in amplifier and
send the audio signals only to the external
amplifier(s) to get clear sounds and to prevent
internal heat built-up inside the unit. See page
40 of the INSTRUCTIONS.
Remote lead
*
4
Fernbedienungsleitung
*
4
Fil d’alimentation à distance
*
4
Afstandbedieningsdraad
*
4
Vous pouvez connecter un amplificateur pour
améliorer votre système autoradio.
• Connectez le fil de commande à distance (bleu
avec bande blanche) au fil de commande
à distance de l’autre appareil de façon qu’il
puisse être commandé via cet appareil.
• Déconnectez les enceintes de cet appareil
et connectez-les à l’amplificateur. Laissez
les fils d’enceintes de cet appareil inutilisés.
• Vous pouvez mettre hors service
l’amplificateur intégré et envoyer les signaux
audio uniquement sur un ou plusieurs
amplificateurs extérieurs afin d’obtenir un
son clair et d’éviter tout échauffement interne
de l’autoradio. Voir page 40 du MANUEL
D’INSTRUCTIONS.
Sie können Verstärker anschließen, um Ihre
Autostereoanlage zu erweitern.
• Schließen Sie das Fernbedienungskabel (blau mit
weißem Streifen) an das Fernbedienungskabel
des anderen Geräts an, so daß es über dieses
Gerät gesteuert werden kann.
• Die Lautsprecher von diesem Gerät
abtrennen und am Verstärker anschließen.
Die Lautsprecherleitungen dieses Geräts
unbenutzt lassen.
• Sie können den eingebauten Verstärker
abschalten und die Audiosignale nur zu
dem(n) externen Verstärker(n) ausgeben, um
scharfen Ton zu erhalten und Hitzestau in
der Einheit zu vermeiden. Siehe Seite 40 der
BEDIENUNGSANLEITUNG .
U kunt uw auto-audiosysteem uitbreiden door
extra versterkers aan te sluiten.
• Verbind de externe kabel (blauw met witte
streep) met de externe kabel van het andere
apparatuur zodat deze op afstand vanaf deze
apparaat kan worden bediend.
• Koppel de speakers van dit apparaat los
en verbind ze aan de versterker. Gebruik
de speakerdraden van dit apparaat niet.
• U kunt de ingebouwde versterker uitschakelen
en uitsluitend de audiosignalen naar de externe
versterker(s) sturen voor een helderder geluid en
te voorkomen dat dit toestel oververhit raakt.
Zie bladzijde 40 van de GEBRUIKSAANWIJZING.
JVC Amplifier
JVC Verstärker
JVC Amplificateur
JVC Versterker
Subwoofer
Subwoofer
Caisson de grave
Subwoofer
Rear speakers
Hintere Lautsprecher
Enceintes arrière
Achterspeakers
Front speakers
Vordere Lautsprecher
Enceintes avant
Voorspeakers
To the remote lead of other equipment or power aerial if any
Zum Zusatzkabel des anderen Geräts oder der Motorantenne, sofern vorhanden
Au fil de télécommande de l’autre appareil ou à l’antenne automatique s’il y en a une
Naar afstandsdraad van andere apparatuur of antenne met circuit indien aanwezig
Remote lead (blue with white stripe)
Fernbedienungsleitung (blau mit weißem
Streifen)
Fil d’alimentation à distance (bleu avec
bande blanche)
Afstandbedieningsdraad (blauw met witte
streep)
Y-connector
*
4
/ Y-Anschluß
*
4
Connecteur Y
*
4
/ Y-connector
*
4
JVC Amplifier
JVC Verstärker
JVC Amplificateur
JVC Versterker
JVC Amplifier
JVC Verstärker
JVC Amplificateur
JVC Versterker
B
CAMERA IN
*
7
*
5
*
7
Connecting the external components / Anschließen der externen Komponenten / Connexion des appareils extérieurs /
Verbinden van externe componenten
External monitor
Externer Monitor
Moniteur extérieur
Externe monitor
KV-CM10 *
4
Rear view camera
Rückfahrkamera
Caméra de recul
Achteruitkijkcamera
USB cable (approx. 1 m)
USB-Kabel (ca. 1 m)
Câble USB (environ 1 m)
USB-kabel (ongeveer 1 meter)
USB device
USB-Gerät
Périphérique USB
USB-apparatuur
Connecting the iPod or the iPhone / Anschließen des iPod oder iPhone /
Connexion d’un iPod ou d’un iPhone / Verbinden van een iPod of iPhone
USB devices / USB-Geräte / Périphériques USB / USB-apparatuur
KS-U30
(not supplied / nicht mitgeliefert /
non fourni / niet bijgeleverd)
USB 2.0 cable (accessory of the iPod/iPhone)
USB-2.0-Kabel (Zubehör für den iPod/iPhone)
Câble USB 2.0 (accessoire du iPod/iPhone)
USB 2.0 kabel (accessoire van de iPod/iPhone)
Camcorder, etc.
Camcorder, usw.
Caméscope, etc.
Camcorder, etc.
• To watch video, connect the iPod/iPhone using JVC KS-U30
*8
(separately purchased), otherwise,
video is not displayed on the screen.
• To listen to music, connect the iPod/iPhone using a USB 2.0 cable (accessory of the iPod/iPhone).
• Schließen Sie zum Betrachten von Video den iPod/iPhone mittels JVC KS-U30
*8
(getrennt gekauft) an;
andernfalls wird das Video nicht auf dem Bildschirm angezeigt.
• Zum Hören von Musik schließen Sie den iPod/iPhone mit einem USB 2.0-Kabel (Zubehör des iPod/
iPhone) an.
•
Pour voir une séquence vidéo, connectez l’iPod/iPhone en utilisant le JVC KS-U30
*8
(vendu
séparément), sinon, l’image vidéo n’apparaît pas sur l’écran.
• Pour écouter la musique, connectez l’iPod/iPhone en utilisant le câble USB 2.0 (accessoire du
iPod/iPhone).
• Verbind voor het bekijken van video de iPod/iPhone met de JVC KS-U30
*8
(los verkrijgbaar), daar er
anders geen beeld op het scherm zal verschijnen.
• Verbind voor het luisteren naar muziek de iPod/iPhone met een USB 2.0 kabel (accessoire van de
iPod/iPhone).
• iPod and iPhone are trademarks of Apple Inc., registered in the U.S. and other contries.
KS-U30
KS-BTA100
When connecting the iPod/iPhone for video playback (using KS-U30)
and the Bluetooth adapter (KS-BTA100) at the same time
Beim Anschließen des iPod/iPhone für Video-Wiedergabe (mit
KS-U30) und dem Bluetooth-Adapter (KS-BTA100) zur gleichen Zeit
Lors de la connexion d’un iPod/iPhone pour la lecture vidéo (en utilisant
le KS-U30) et de l’adaptateur Bluetooth (KS-BTA100) en même temps
Indien u de iPod/iPhone voor videoweergave (met gebruik van de
KS-U30) en de Bluetooth adapter (KS-BTA100) tegelijkertijd verbindt
• For details about connecting the Bluetooth adapter, see below.
• Einzelheiten zum Anschließen des Bluetooth-Adapters siehe unten.
• Pour en savoir plus sur la connexion d’un adaptateur Bluetooth, référez-vous à ce que suit.
• Zie hieronder voor details aangaande het verbinden van de Bluetooth adapter.
These plugs are not used
Diese Stecker werden nicht verwendet
Ces fiches ne sont pas utilisées
Deze aansluitingen worden niet gebruikt
Install_AV50[E]003A.indb 5
Install_AV50[E]003A.indb 5
11.9.5 3:51:33 PM
11.9.5 3:51:33 PM
