5 motherboard block diagram – Tyan Computer GX21 User Manual
Page 18

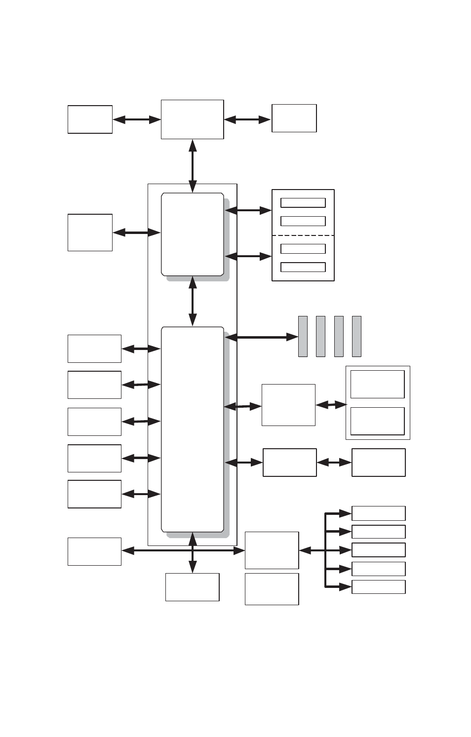
1.5 About the Product
10
Chapter 1: Overview
1.5.5 Motherboard Block Diagram
mPGA478
Processor Socket
ICS-952607
VRD10.0
Intel 82875P MCH
Intel 82801EB
ICH5
DDR
DDR
DDR
DDR
CSA Interface
Intel 82547EI
Gigabit
Ethernet
ATI Rage XL
Winbond
W83627F/HF
LPC SIO
FirmWare Hub
Keyboard
Mouse
Floppy
Parallel
Serial 1/2
USB 2.0
8 ports, 480Mb/s
2 X Serial ATA
Ports 150MB/s
2 X ATA 100/66/
33 Ports
Intel 82541EI
Gigabit Ethernet
(Optional)
Promise
PDC20378
RAID 0, 1, 0+1
2 X Serial ATA
RAID Ports
150MB/s
One ATA 133
IDE RAID Ports
Intel 82562EM
10/100 MB LAN
800/533/400 MHz
System Bus
Intel 875P Chipset
Syatem Memory
DDR 400/333/266
Channel A
Channel B
266 MB/s
Four PCI Masters
PCI BUS
LPC Interface
1 x VGA
connector
266 MB/s
Hub Link 1.5
Port 80 Post
ADM1027
Hardware
Monitor
(optional)
Display
This manual is related to the following products: