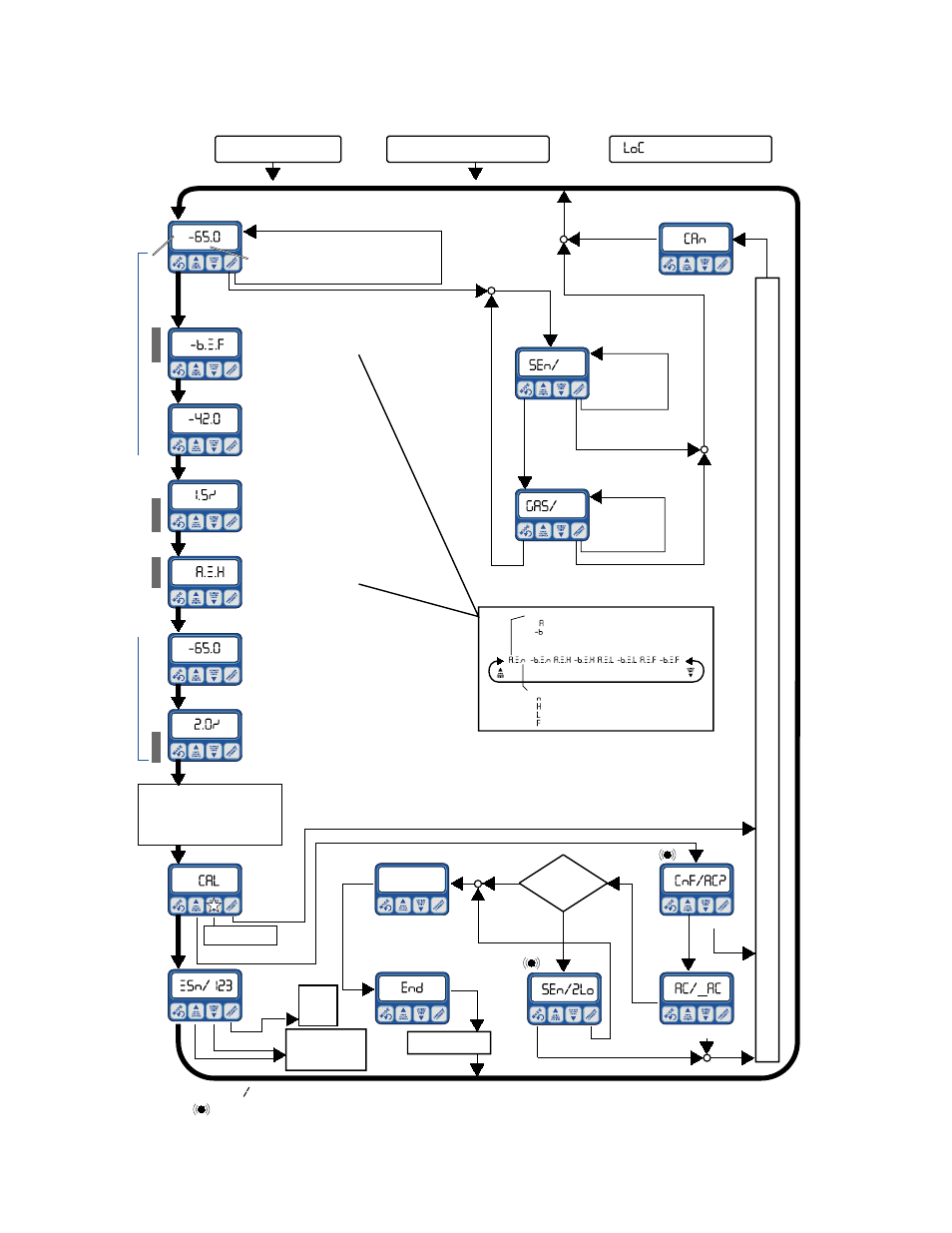
Appendix a: flow diagram of operating state user i, Xdt user’s manual appendices 37 – Epson XDT User Manual
Page 44

XDT User’s Manual Appendices
37
Appendix A: Flow Diagram of Operating State User Interface
˚C
DEWPOINT
SET
SET
HI
HI/LO
SET
HI
SET
LO
SET
LO
SET
LO
SET
HI
SET
SET
SET
SET
SET
SET
SET
˚C
DEWPOINT
˚C
˚C
DEWPOINT
˚C
PSI
PSI
PSI
NUMBERS
CALCULATING
CALIBRATION
Legend: A slash ' ' in the display area, is used to depict two alternately shown (flashing back and forth) messages.
denotes beeping. Buttons without designator or arrow leading out, perform no function
Scroll through Alarm activity options
VALUE
VALUE
{
{{
{
units
values
choices
Toggle Pressure Correction
Toggle 14.7 psi
Toggle 14.7 psi
SHORT PRESS
SHORT PRESS
LONG PRESS
LONG PRESS
SHORT PRESS
1/2 sec
LONG PRESS
AND PSI MODE
{
values
{
values
{
choices
{
values
{
values
{
{
Sensor
Reading
New calibration
values are saved
Cancel Calibration (it is not performed)
Confirm SpanCheck
Confirm
SpanCheck
again
1 minute
few sec
1 sec
OK
TOO LOW
Press together
to RESET the
instrument
values
go to
Set-Up
State
ignore error
see Self-Cal user
interface next page
When a third Alarm Relay is installed,
setup menu options will appear here
similar to Relays 1&2, but with both
the HI&LO legends active. This is
also the dewpoint alarm for units with
resetable Audio-Visual Alarm.
30 seconds anywhere (other than
"Calibration") without key press
appears when changing
settings of locked unit
Viewing Dewpoint
Set activity options
Set hysteresis
Set trigger dewpoint
Set activity options
Set hysteresis
Set trigger dewpoint
View/Set
Sensor
Pressure
View/Set
Gas
Pressure
Start
Calibration
Viewing
Serial-
number
Power ON initialization
and sign on message
Setting HI Alarm (Rela
y 1)
Setting LO Alarm (Rela
y 2)
Relay polarity:
= energize relay above trigger dewpoint
= energize relay below trigger dewpoint
appropriate polarity selection in conjunction with
proper wiring wll provide fail safe operation
Fault reaction:
= faults do Not effect relays
= faults "look" like High dewpoint
= faults "look" like Low dewpoint
= faults Flash the relay
Flashing PSI indicates
pressure corrected
dewpoint
Displayed only if alarm options are installed
Flashing HI and/or LO
indicates corresponding
relays not energized