The scale weighs close to your weight, Sw600 – Digi-Star SW600 User Manual
Page 22

SW600
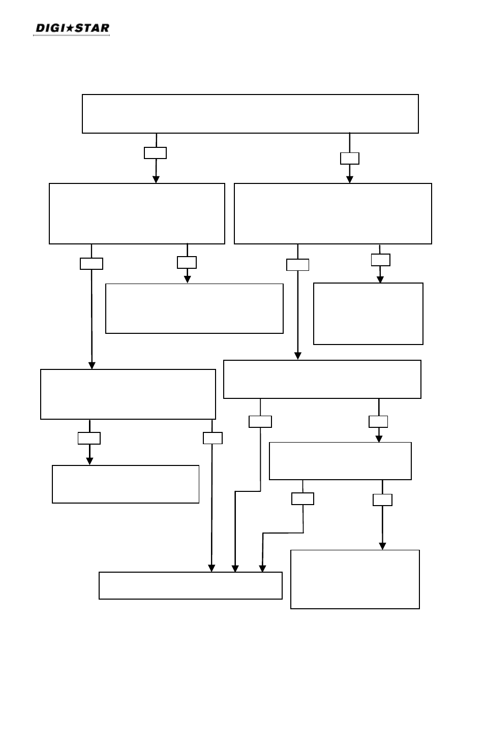
The Scale Weighs Close to Your Weight
Disconnect one load cell cable from the indicator. Press the indicator “ZERO”
button. (The indicator display should go to zero). Stand on the load cell.
Does the indicator display a reading about twice your weight?
This load cell is OK. Disconnect the first
load cell and connect the other load cell
to the same connector. Now stand over
the second load cell. Does it weigh
twice your weight?
This load cell is defective. Check its
cable for cuts or flattened areas or send
it back for repair. Double check the
indicator using a known good load cell.
The other load cell is
defective. Check its
cable for cuts or
flattened areas and
send it back for repair.
Connect the load cell to the other
connector on the indicator. Stand on
the load cell. Does it display
approximately twice your weight?
Check the platform for debris and
mud interference. Check mounts
for binding and obstructions.
One of the load cells is
bad. A good load cell will
weigh you at approximately
twice your weight with only
one load cell connected.
Do both load cells weigh you
about the same but not within
20% of twice your weight?
The indicator is defective. Verify this by
substituting a good working indicator.
YES
NO
NO
NO
YES
YES
NO
YES
NO
YES
YES
NO
Connect both load cells (one at a time) to the
connector on the indicator. Do both load
cells weigh you about twice your weight?
Disconnect the first load cell. Connect the
other load cell to the indicator (use the same
connector). Stand over this load cell. Does
the indicator display a reading approximately
twice your weight?
22
D3656