Ilive, Idr10 user guide 21 – Allen&Heath iDR10 User Manual
Page 21

iDR10 User Guide
21
FOH gain affects monitors but engineer has digital channel trims
A
B
D
C
A
B
D
C
A B C D E F G H I
J
D1-4 = MTX1-4
D5-8 = ST MTX1-2
A1-8 = CH 57-64
FOH LOCAL AUDIO
I1-2 = ST AUX 1
I3-4 = -
I5-8 = MAIN1-4
J1-4 = MTX1-4
J5-8 = ST MTX1-2
A1-G8 = I/P 1-56
STAGE INPUTS
FOH PA SENDS
B1-8 = AUX1-8
C1-8 = ST AUX1-4
D1-8 = ST AUX5-8
A1-8 = CH57-64
MONITOR AUDIO
Load Show
FOH_8fx_LR
Load Show
SLAVE_MON_8m8st
26x AUX = 8m 2st 2FX
CONFIG
8x GRP = 4m 2st
18x AUX = 8m 1st 8FX
MAIN = LR
8x MTX = 4m 2st
CONFIG
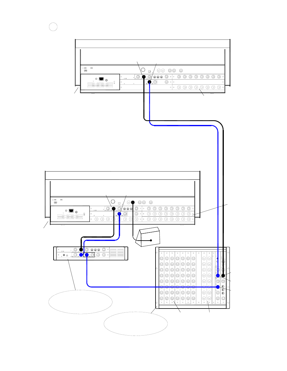
APPLICATION EXAMPLE - FOH / MONITOR (iDR0 at Monitors)
64 inputs FOH, 56 way split. FOH engineer has gain control.
ETHERNET
CAT5
ETHERSOUND
CAT5
ESA IN
NETWORK
HEADPHONES and TALKBACK
FOH engineer has control of preamp gain and phantom power
2 x CAT5 cables to stage
FOH
MONITORS
CAT5
CAT5
< MIC SPLITTER (MIXRACK I/P 1-56)
NETWORK
ENGINEER'S WEDGE
HEADPHONES / IEM
ESA IN
iDR10
(MASTER)
iDR0
(SLAVE)
ESB OUT
ESA OUT
NETWORK
AUDIO CLOCK = INTERNAL
ESB CONFIG = MASTER
CH SOURCE = LOCAL INPUTS
AUDIO CLOCK = ESB
ESB CONFIG = MASTER/SLAVE
CH SOURCE = GLOBAL ESB INPUT
Set options using TOUCHSCREEN = MIXRACK / Mixer Pref / Audio Sync Networks
ALLE
N&H
EA
TH
iDR
-6
4
MIX
E
NGI
NE
6
iLive