Pioneer MEH-P7100R User Manual
Page 45

+
≠
+
≠
+
≠
+
≠
4
ENGLISH
ESPAÑOL
DEUTSCH
FRANÇAIS
ITALIANO
NEDERLANDS
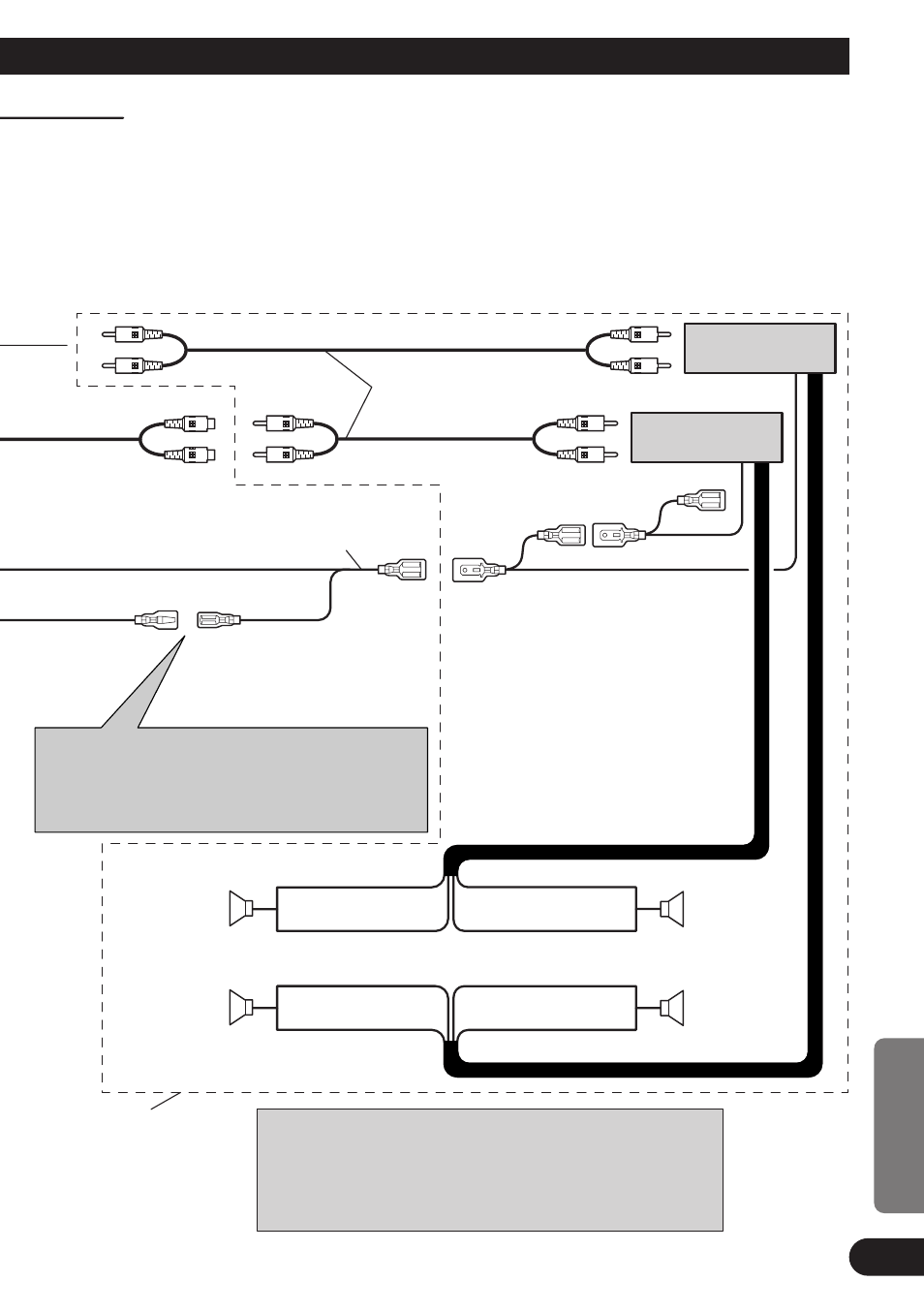
De penposities van de ISO stekker kan verschillen
afhankelijk van het soort voortuig. Sluit 6* en 7* aan
wanneer Pen 5 van het antenne-bedieningstype is. In
andersoortige voortuigen mag u 6* en 7* nooit aansluiten.
Geel/zwart
Gebruikt u een celluaire telefoon, sluit u deze dan aan via de Audio Mute demp-
ingsaansluiting voor de cellulaire telefoon. Maakt u daarvan geen gebruik, laat de
Audio Mute dempingsaansluiting dan vrij, zonder hierop iets aan te sluiten.
Blauw/wit (6*)
Naar auto-antenne relaisbedien-
ingsaansluiting (max. 300 mA
12 Volt gelijkstroom).
Systeem-afstandsbediening
Blauw/wit
Naar systeembedieningsaansluiting van eindver-
sterker (max. 300 mA 12 Volt gelijkstroom).
Aansluitsnoeren met
RCA stekkers (los
verkrijgbaar)
Eindversterker
(los verkrijgbaar)
Eindversterker
(los verkrijgbaar)
Blauw/wit (7*)
Voorluid-
spreker
Subwoofer
Links
Voorluid-
spreker
Subwoofer
Rechts
Maak deze verbindingen
indien u een los verkrijg-
bare versterker gebruikt.
Opmerking:
Wanneer er een subwoofer aangesloten is op dit toestel in plaats van
een rechter achter-luidspreker, dient u het snoer van de linker achter-
luidspreker nergens op aan te sluiten. Voor meer informatie dient u
het Begininstellingen Menu in de Handleiding te raadplegen.
Vooruitgang
Afb. 2