For wireless lan, Output 5 v 0.6 a max), Single) – Pioneer VSX-LX55 User Manual
Page 41: 02 raccordement de votre équipement, Raccordement au réseau par l’interface lan, Raccordement à un réseau lan sans fil, Configuration de base multi-zone (zone 3), Spécifications de la borne lan, Remarque

Fr
17
02
Raccordement de votre équipement
Configuration MULTI-ZONE en
utilisant les bornes d’enceintes
(ZONE 2)
Vous devez sélectionner ZONE 2 dans le
réglage du système d’enceintes dans le mode
d’emploi sur le CD-ROM pour utiliser cette
configuration.
1 Raccordez une paire d’enceintes aux
bornes d’enceintes surround arrière.
2 Raccordez un téléviseur à la prise
VIDEO ZONE 2 OUT de ce récepteur.
L
R
OUT 2
PRE O
UBWOOFER 2
TER
SURROUND SURR BACK FH / FW
(
CD)
D)
AXIAL
SIGNABLE
1
IN
2
(
DVR/BDR)
(
TV/SAT)
OPTICAL
ASSIGNABLE
IN
1
IN
2
IN
3
OUT
(
VIDEO)
DC OUTPUT
for WIRELESS LAN
(10/10
LAN
(OUTPUT
5 V
0.6 A MAX)
UND
SURROUND BACK
L
R
R
L(Single)
(Single)
FRONT HE
RS-232C
ZONE 2
OUT
ZONE 3
OUT
COMPONENT VIDEO
Y
P
B
P
R
ASSIGNABLE
MONITOR
OUT
(DVD)
IN
1
(DVR/
BDR)
IN
2
HDMI
IN
1
IN
2
ASSIGNABLE
1 6
EXTENSION
FM UNBAL 75
AM LOOP
ANTENNA
(OUTPUT 5 V
150 mA MAX)
CONTROL
IR
OUT
IN
IN 1 IN
(OU
TO
VIDEO IN
R
L
Zone secondaire
(ZONE 2)
Zone principale
Configuration de base MULTI-ZONE
(ZONE 3)
% Raccordez un amplificateur
indépendant aux prises AUDIO ZONE 3
OUT de ce récepteur.
Vous devez disposer de deux enceintes reliées
à l’amplificateur de la zone secondaire, comme
sur l’illustration suivante.
RS-232C
ZONE 2
IN
IN
OUT
ZONE 3
OUT
TV/SAT V
DVD
COMPONENT VIDEO
Y
P
B
P
R
ASSIGNABLE
MONITOR
OUT
(DVD)
IN
1
(DVR/
BDR)
IN
2
BD IN
EXTENSION
SPEAKERS
A
FM UNBAL 75
AM LOOP
ANTENNA
(OUTPUT 5 V
150 mA MAX)
CONTROL
IR
OUT
IN
OUT
IN 1 IN 2
2
1
12 V TRIGGER
(OUTPUT 12 V
TOTAL 150 mA MAX)
HDMI
(VIDEO)
IN
1
IN
2
IN
4
ASSIGNABLE
1 6
R
L
AUDIO IN
Zone secondaire (ZONE 3)
Zone principale
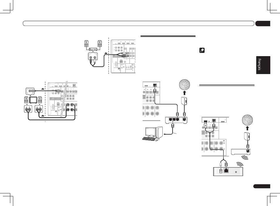
Raccordement au réseau par
l’interface LAN
Raccordé au réseau par la borne LAN, ce
récepteur permet d’écouter les stations radio
Internet. Pour pouvoir écouter des stations
radio Internet, il faut s’abonner auprès d’un
fournisseur de service Internet (FSI).
Lorsque cette connexion est établie, les fichiers
audio enregistrés sur des composants en
réseau, y compris l’ordinateur, peuvent être lus
via les entrées HOME MEDIA GALLERY.
L
R
PRE OUT
OFER 2
SURROUND SURR BACK FH / FW
(
CD)
BLE
IN
2
(
DVR/BDR)
(
TV/SAT)
OPTICAL
ASSIGNABLE
IN
1
IN
2
IN
3
OUT
(
VIDEO)
DC OUTPUT
for WIRELESS LAN
(10/100)
LAN
(OUTPUT
5 V
0.6 A MAX)
SURROUND BACK
L
R
R
L(Single)
(Single)
FRONT HEIGHT / F
WAN
3
2
1
LAN
Internet
Modem
Routeur
Câble LAN
(vendu
séparément)
au port LAN
Ordinateur
Raccordez la borne LAN de ce récepteur à la
borne LAN de votre routeur (avec ou sans fonc-
tion de serveur DHCP) par un câble LAN direct
(CAT 5 ou supérieur).
Mettez la fonction de serveur DHCP de votre
routeur en service. Si votre routeur ne présente
pas cette fonction, il faudra paramétrer le
réseau manuellement. Pour plus d’informa-
tions, consultez la section Menu Réglage réseau
dans le mode d’emploi sur le CD-ROM.
Spécifications de la borne LAN
! Borne LAN : Prise Ethernet
(10BASE-T/100BASE-TX)
Remarque
! Reportez-vous au mode d’emploi de l’appareil
utilisé, car les appareils raccordés et les
méthodes de raccordement peuvent être
différents selon l’environnement Internet.
! Pour utiliser une connexion Internet à haut
débit, il faut être abonné à un fournisseur de
service Internet. Pour le détail, contactez le
fournisseur de service Internet le plus proche.
Raccordement à un réseau LAN
sans fil
La connexion sans fil au réseau s’effectue
par une connexion LAN sans fil. Utilisez le
AS-WL300 pour la connexion.
! N’utilisez que le câble de liaison d’accessoire
fourni.
WAN
DC 5V
WPS
Ethernet
L
R
2
PRE OUT
OOFER 2
SURROUND SURR BACK FH / FW
(
CD)
BLE
ASSIGNABLE
IN
2
(
DVR/BDR)
(
TV/SAT)
OPTICAL
IN
1
IN
2
IN
3
OUT
(
VIDEO)
(OUTPUT 5 V
0.1 A MAX)
ADAPTER PORT
DC OUTPUT
for WIRELESS LAN
(10/100)
LAN
(OUTPUT
5 V
0.6 A MAX)
SURROUND BACK
L
R
L
R
L(Single)
(Single)
FRONT HEIGHT / FRONT WIDE /
B
Internet
Modem
Convertisseur LAN sans fil (AS-WL300)
Routeur