Ax-dv ax-dm or ie/if-series audio door station, Axw-avt, Kbc: fpvb1-ab1-ib2-st – Aiphone AXW-AVR User Manual
Page 9

V1
A+ A- GND A+ A- GND
AUDIO 1 AUDIO 2
C1 C2 C3 C4
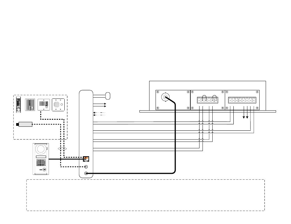
CONFIGURATION DIAGRAM:
AXW-AVT / AXW-AVR with KBC Networks (FPVB1-AB1-IB2-ST, FPVB1-AB1-IB2-SR), 1 of 2
Pg. 15
Pg. 16
Please Note:
Only information pertaining to the connection and operation of the AXW-AVT / AXW-AVR and listed 3
rd
party devices interfacing with it are included here. Aiphone is not
responsible for attempts to connect the AXW-AVT / AXW-AVR to untested 3
rd
party transmission hardware. Consult the installation manual for the 3
rd
party device being utilized
for further information regarding physical mounting, base functionality, power requirements, etc. For the most up-to-date compatibility information, please consult http://
www.aiphone.com or contact Aiphone Technical Support.
For complete AX system installation, wiring, and programming information, please consult the AX Installation Manual (included on CD with AX Central Exchange Unit, or
available at http://www.aiphone.com).
CCTV Camera
75 Ohm, 1V Peak-to-peak
(Independently powered)
Normally Closed input for remote
activation
(i.e. motion sensor, loop detector, etc.)
Normally Open contact for
remote device activation
(i.e. video switcher, DVR, etc.)
AX-DV
AX-DM or IE/IF-Series
Audio Door Station
CAT-5e
Coax
*
Coaxial Video Cable
+
-
PS-2420UL
To Door
Release
Configuration Notes (1 of 2):
1. AX-series video door station connects to ‘DOOR’ input of AXW-AVT.
Ensure that the “CCTV / DOOR’ switch on the AXW-AVT is in the ‘DOOR’
position.
*2. Alternatively, an IE/IF-series or AX-DM audio door may be used, along
with 3
rd
party CCTV camera. Connect audio door station to ‘Door’ input
(following the wiring method shown in the AX-series installation manual,
pg. 12). Connect the camera to ‘Video In’ and put the ‘CCTV / DOOR’
switch in the ‘CCTV’ position.
3. Connect the Call In / Call Out and Audio In / Audio Out connections on
the AXW-AVT to the Meridian fiber transmitter module (as detailed at
right, Fig. 1). For complete pin definitions, consult the Meridian
installation document.
Configuration Notes (1 of 2, continued):
4. When the SENSOR input is used, the door station will be turned on
whenever the sensor device is activated (Normally Closed contact from
3
rd
party supplied device).
5. The RELAY output provides an optional Normally Open dry contact
output which is activated whenever the AX-series door station is in use.
This can be used to activate any device local to the AXW-AVT (DVR
trigger, video switcher activation, local call indication, etc.).
6. Configure AXW-AVT internal jumpers as necessary (see Pg. 21).
AXW-AVT
24V
+
-
RELAY
NO
NO
SENSOR
NC
NC
CALL IN
+
-
CALL OUT
+
-
AUDIO IN
+
-
AUDIO OUT
+
-
DOOR
VIDEO IN
VIDEO OUT
KBC: FPVB1-AB1-IB2-ST
