Search
Directory
Brands
Aiphone manuals
Receivers and Amplifiers
AXW-AVR
Manual
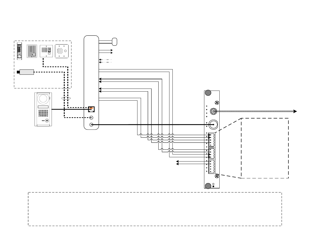
Axw-avt, Ax-dv ax-dm or ie/if-series audio door station, Meridian st-aiphoneax1-xs – Aiphone AXW-AVR User Manual
Page 3
Text mode
Original mode
Axw-avt, Ax-dv ax-dm or ie/if-series audio door station, Meridian st-aiphoneax1-xs | Aiphone AXW-AVR User Manual | Page 3 / 13
Pages:
1
2
3
4
5
6
…
13
wrong Brand
wrong Model
non readable
See also other documents in the category Aiphone Receivers and Amplifiers:
PB-1
(4 pages)
AXW-AVT
(13 pages)
LAH-20
(6 pages)
PG-3
(8 pages)