Directory
Brands
Pioneer manuals
Car Multimedia
DEH-P88RS-II
Manual

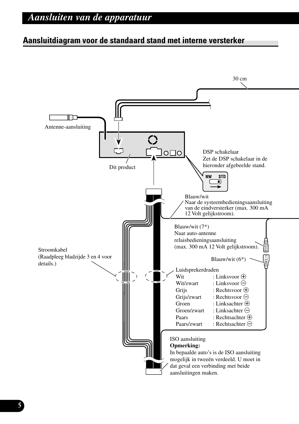
Aansluitdiagram voor de standaard stand, Met interne versterker, Aansluiten van de apparatuur – Pioneer DEH-P88RS-II User Manual

Page 76

  • Text mode
  • Original mode
Aansluitdiagram voor de standaard stand, Met interne versterker, Aansluiten van de apparatuur | Pioneer DEH-P88RS-II User Manual | Page 76 / 100 Aansluitdiagram voor de standaard stand, Met interne versterker, Aansluiten van de apparatuur | Pioneer DEH-P88RS-II User Manual | Page 76 / 100
Pages: 1 … 74 75 76 77 78 … 100
  • wrong Brand
  • wrong Model
  • non readable
See also other documents in the category Pioneer Car Multimedia:
  • PRS-X340 (88 pages)
  • ND-G500 (44 pages)
  • RS-A7 (142 pages)
  • GM-X554 (76 pages)
  • GM-X574 (88 pages)
  • PRS-D1100M (8 pages)
  • PRS-D1100M (113 pages)
  • GM-X952 (32 pages)
  • PRS-D210 (86 pages)
  • GM-X642 (64 pages)
  • GM-X562 (76 pages)
  • PRS-A700 (74 pages)
  • RS-A9 (73 pages)
  • GM-X564 (76 pages)
  • PRS-A500 (62 pages)
  • AVIC-S2 RU (84 pages)
  • AVIC-S2 RU (45 pages)
  • AVIC-S2 RU (153 pages)
  • AVH-2300DVD (8 pages)
  • AVH-2300DVD (64 pages)
  • DEH-P6600R (103 pages)
  • AVIC-F850BT (200 pages)
  • AVIC-F50BT (2 pages)
  • AVIC-F50BT (168 pages)
  • AVIC-F50BT (132 pages)
  • AVIC-F50BT (104 pages)
  • AVIC-F50BT (180 pages)
  • AVIC-F50BT (208 pages)
  • AVIC-900DVD (172 pages)
  • AVIC-900DVD (190 pages)
  • AVIC-900DVD (30 pages)
  • AVIC-900DVD (74 pages)
  • AVH-P3400DVD (112 pages)
  • AVH-1400DVD (8 pages)
  • AVH-1400DVD (76 pages)
  • AVH-1400DVD (76 pages)
  • CNSD-110FM-Russian (32 pages)
  • AVIC-F860BT (132 pages)
  • AVIC-F860BT (216 pages)
  • AVIC-F930BT (192 pages)
  • AVIC-F940BT (28 pages)
  • AVIC-F30BT (172 pages)
  • AVIC-F30BT (100 pages)
  • AVIC-F930BT (2 pages)
  • AVIC-F30BT (208 pages)
Home Brands Popular manuals Recently added
Manuals Directory

© 2012–2025, azmanual.top
All rights reserved.