Pioneer KEH-P8010R User Manual
Page 17

≠
+
≠
+
+
≠
+
≠
≠
+
≠
+
4
ENGLISH
ESPAÑOL
DEUTSCH
FRANÇAIS
ITALIANO
NEDERLANDS
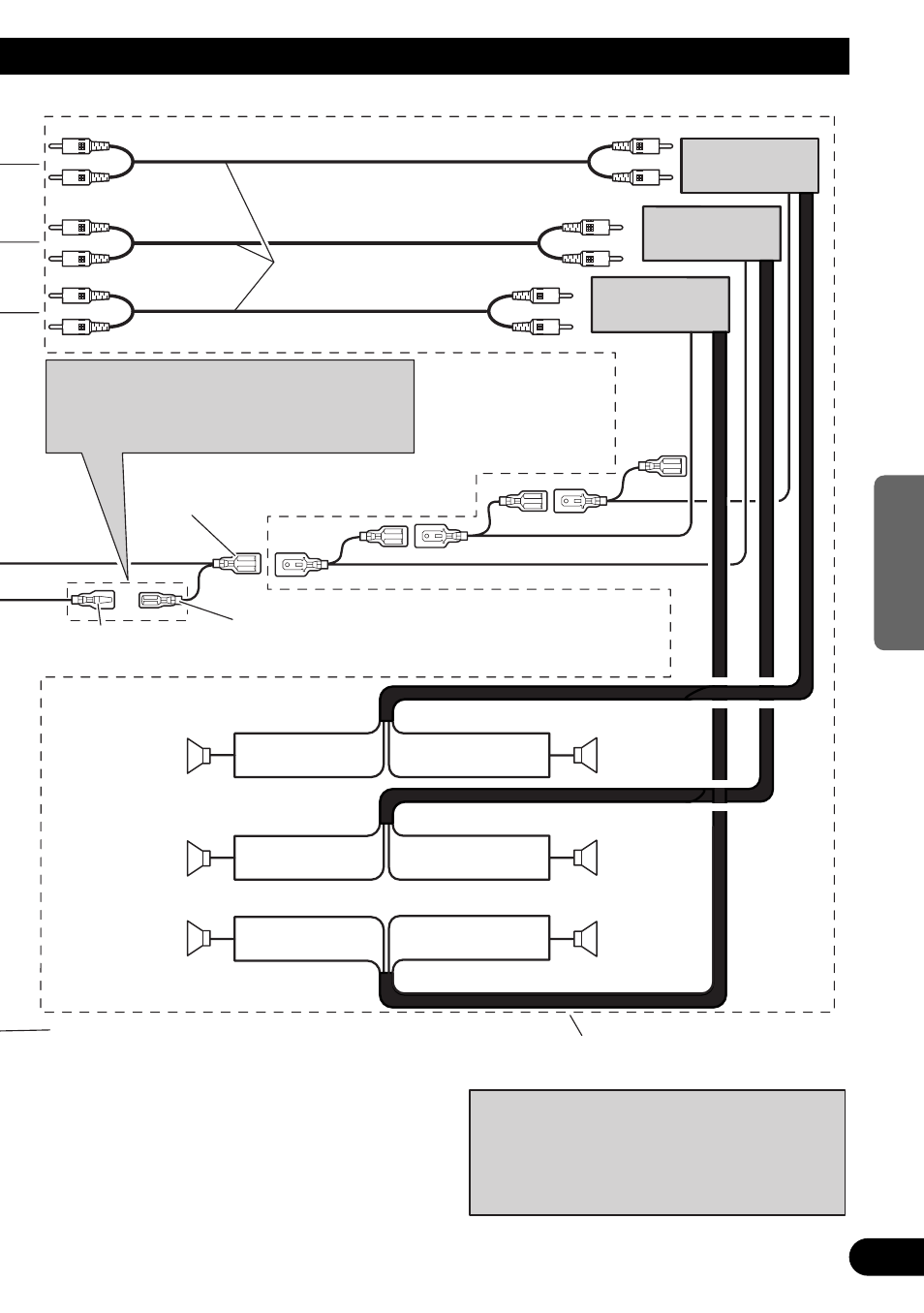
Die Pin-Position des ISO-Anschlusses hängt vom
Fahrzeugtyp ab. 6* und 7* anschließen, wenn es
sich bei Pin 5 um einen Antennensteuerungstyp
handelt. Bei einem anderen Fahrzeugtyp 6*
und 7* niemals anschließen.
Lautsprecherzuleitungen
Weiß
: Vorne links +
Weiß/Schwarz
: Vorne links ≠
Grau
: Vorne rechts +
Grau/Schwarz
: Vorne rechts ≠
Grün
: Hinten links + oder Subwoofer +
Grün/Schwarz
: Hinten links ≠ oder Subwoofer ≠
Violett
: Hinten rechts + oder Subwoofer +
Violett/Schwarz : Hinten rechts ≠ oder Subwoofer ≠
Blau/weiß (6*)
Blau/weiß (7*)
An Steckverbinder für Autoantennenrelais-
Steuerung (max. 300 mA, 12 V Gleichspannung).
System-Fernbedienung
Blau/weiß
An Systemsteuerungs-Steckverbinder der
Endstufe (max. 300 mA, 12V Gleichspannung).
Verbindungskabel mit
RCA-Stiftstecker
(getrennt erhältlich)
Leistungsverstärker
(getrennt erhältlich)
Leistungsverstärker
(getrennt erhältlich)
Subwoofer
Links
Vorderer
Zusatzlaut-
sprecher
Subwoofer
Recht
Diese Anschlüsse bei Verwendung eines anderen
Verstärkers (Sonderzubehör) herstellen.
Abb. 2
Vorderer
Zusatzlaut-
sprecher
Hinterer
Zusatzlaut-
sprecher
Hinterer
Zusatzlaut-
sprecher
Leistungsverstärker
(getrennt erhältlich)
Hinweis:
Ändern Sie die Grundeinstellung dieses
Produkts (siehe Bedienungsanleitung). Der
Subwoofer-Ausgang dieses Geräts ist Mono.