Aansluiten op een los verkrijgbare versterker, Het externe videoapparaat op het scherm aansluiten, De toestellen aansluiten – Pioneer AVH-X7500BT User Manual
Page 44

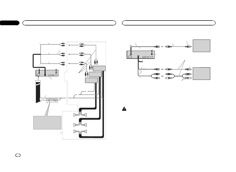
Aansluiten op een los verkrijgbare versterker
13 cm
13 cm
17 cm
Achteruitgang
(REAR OUTPUT)
Vooruitgang
(FRONT OUTPUT)
Subwoofer uitgang
(SUBWOOFER OUTPUT)
Blauw/wit
Verbinden met de
systeembedieningsaansluiting van de
eindversterker (max. 300 mA 12 V
gelijkstroom).
Blauw/wit (6*)
Verbinden met de stuuraansluiting van
het relais van de antenne van het voertuig
(max. 300 mA 12 V gelijkstroom).
De pinpositie van de ISO-connector
verschilt naargelang het type voertuig.
Als pin 5 de antenne aanstuurt,
verbindt u 5* en 6*. In andere typen
voertuigen verbindt u 5* en 6* nooit.
Blauw/wit (5*)
Aansluiten met RCA
(tulpstekker) kabels
(los verkrijgbaar)
Achter-
luidspreker
Voer deze verbindingen uit wanneer u
de los verkrijgbare versterker gebruikt.
Systeemafstandsbediening
Voor-
luidspreker
Voor-
luidspreker
Links Rechts
Achter-
luidspreker
Eindversterker
(los verkrijgbaar)
Eindversterker
(los verkrijgbaar)
Eindversterker
(los verkrijgbaar)
Subwoofer
Subwoofer
Naar vooruitgang
Naar achteruitgang
Naar
subwoofer-uitgang
Dit product
Het externe videoapparaat op het scherm aansluiten
Uitgang achtermonitor
(REAR MONITOR OUTPUT)
13 cm
Audio-ingangen
(AUDIO INPUT)
17 cm
Video ingang (VIDEO INPUT)
Dit product
RCA-kabels (los verkrijgbaar)
Naar de video ingangsaansluiting
Display met RCA (tulp)
ingangsaansluitingen
(los verkrijgbaar)
Externe
videocomponent
(los verkrijgbaar)
Naar video uitgangsaansluiting
Naar de audio uitgangsaansluitingen
RCA-kabels (los verkrijgbaar)
! Als u het externe videoapparaat aansluit,
moet u
AV Input in het systeemmenu wijzi-
gen.
De achteruitgang van dit toestel is geschikt voor
aansluiting van een display zodat passagiers op
de achterbank naar een dvd kunnen kijken.
WAARSCHUWING
! Monteer het display achterin nooit zodanig dat
het zichtbaar is voor de bestuurder tijdens het rij-
den.
De toestellen aansluiten
44
Hoofdstuk
De toestellen aansluiten
Nl
01