AVSL 153.727 IP65 DIY LED TAPE KIT User Manual
Page 3

DIY LED Tape Kit User Manual
LED DIY TAPE KIT - RGB MULTI COLOUR
Introduction:
Thank you for purchasing the Fluxia DIY RGB LED Tape.
LED tape is ideal for use on the underside of a counter tops, shelves, cupboards, around
window frames or in an alcove of a ceiling to name just a few examples.
Before starting please ensure that you have read this instruction leaflet carefully.
If you are unsure about anything please have the tape installed by a competent installer.
Contents:
1 x 5m reel of RGB LED tape
1 x Power supply with 3 region adaptors (UK, EU & Worldwide)
1 x Control Box with IR remote handset
Possible required tools: Scissors, Craft knife, Soldering iron and solder, 4 core DC wire and heat shrink tube.
Step 1: Preparation
Ensure the surface you are attaching to is clear of dust and dirt. Clean thoroughly and leave to dry before fitting the tape.
Step 2: Connecting IR Controller:
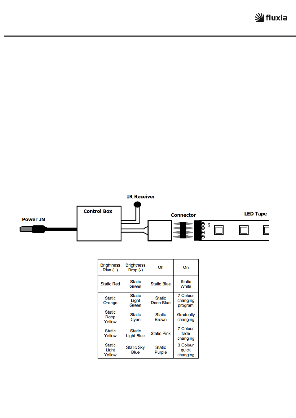
Connect the 4pin connector to the control box and then to the LED tape (FIG 1). Plug in the power supply and use the IR remote control to select
the various functions (Fig 2).
Unravel the tape to check that all the LEDs are functioning correctly. If there are any faults return to your retailer without delay.
FIG 1:
FIG 2:
Step 2: Cutting
WARNING: Disconnect from the power supply before attempting any cutting.
Measure out each section and cut with sharp scissors only at the marked 10cm intervals. Do not discard any excess tape as it can be easily
reconnected and used again (see FIG 4).
