Search
Directory
Brands
Morphy Richards manuals
Acoustics
AD29405
Manual
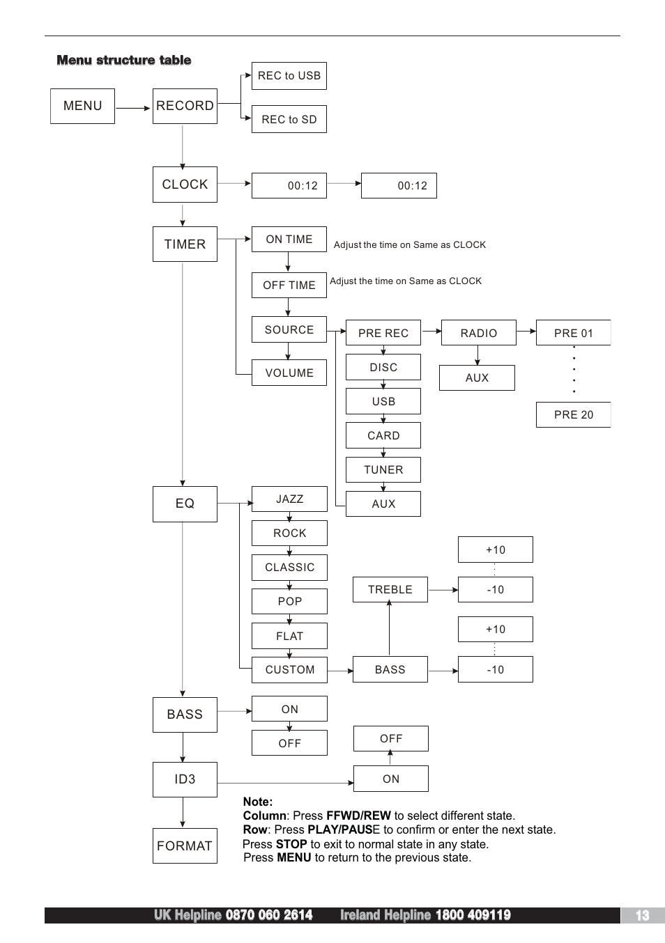
Morphy Richards AD29405 User Manual
Page 13
Text mode
Original mode
Morphy Richards AD29405 User Manual | Page 13 / 16
Pages:
1
…
11
12
13
14
15
16
wrong Brand
wrong Model
non readable
See also other documents in the category Morphy Richards Acoustics:
29118 REV2
(16 pages)
AD29112
(20 pages)