Powermate VX POWER SERIES PM0103007 User Manual
Page 13

13
Customer Hotline 1-800-445-1805
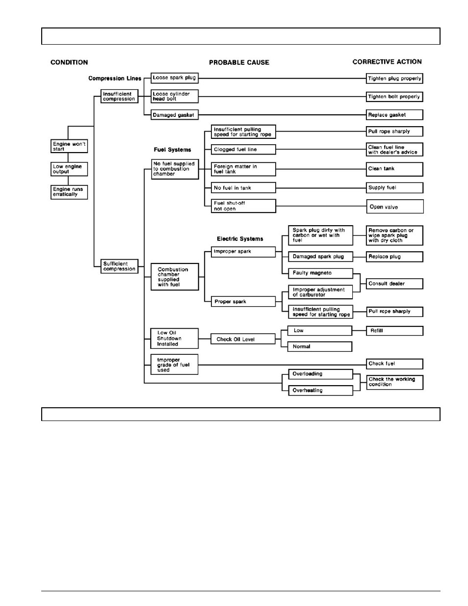
ENGINE TROUBLESHOOTING
ENGINE TROUBLESHOOTING
Type . . . . . . . . . . . . . . . . . . . . . . . . . . . . . . .4-stroke, single cylinder, gasoline, OHV
Displacement . . . . . . . . . . . . . . . . . . . . . . . . . . . . . . . . . .212 cc, 12.94 cubic inches
Maximum HP . . . . . . . . . . . . . . . . . . . . . . . . . . . . . . . . . . . . . . . .7.0 HP @ 3600 rpm
Starting System . . . . . . . . . . . . . . . . . . . . . . . . . . . . . . . . .Recoil (electronic ignition)
Driving System . . . . . . . . . . . . . . . . . . . . . . . . . . . . . .Direct coupling, tapered crank
Oil Capacity . . . . . . . . . . . . . . . . . . . . . . . . . . . . . . . . . . . . . . . . . . . . . . . . . . . 20 oz.
Spark Plug . . . . . . . . . . . . . . . . . . . . . . . . . . . . . . . . . . . .NGK BP6ES or equivalent
Governor . . . . . . . . . . . . . . . . . . . . . . . . . . . . . . . . . . . . . . . .Mechanical (adjustable)
Cooling System . . . . . . . . . . . . . . . . . . . . . . . . . . . . . . . . . . . . . . .Forced air cooling
Carburetor Type . . . . . . . . . . . . . . . . . . . . . . . . . . . . . . . . . . . . . . . . . . . . . . . . .Float
Air Cleaner Type . . . . . . . . . . . . . . . . . . . . . . . . . . . . . . . . . . . . . . . . .Foam element
ENGINE SPECIFICA
ENGINE SPECIFICA
TIONS
TIONS
English
