Chemical dispenser provisions, Vent fan control – Champion Manufacturing DH2000 User Manual
Page 15

7
Installation
NOTE:
Consult a qualified chemical supplier for chemical
supplies and chemical dispensing equipment.
Chemical Dispenser Provisions
Detergent
Rinse-aid
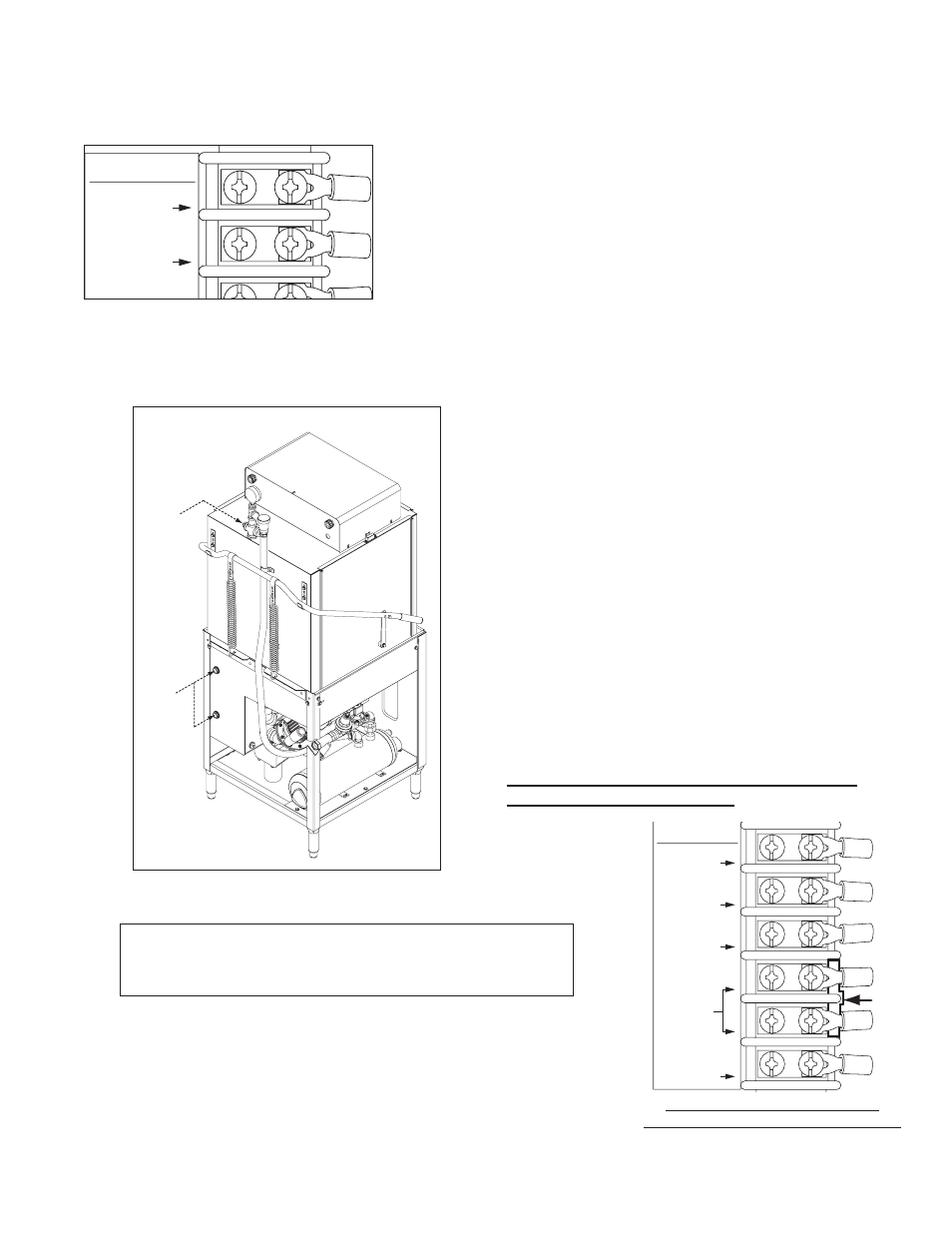
Vent Fan Control
1. A vent fan control signal is provided on a terminal block located
inside the top-mounted control cabinet. The terminal locations
are clearly marked.
2. The 120VAC signal is designed only to operate an external vent
fan contactor (supplied by others) and is limited to 1 AMP
maximum load and is available when the dishwasher power
switch is turned ON.
CAUTION:
Do not connect a vent fan motor to the signal connection terminals.
SIGNAL ONLY
VENT FAN
COMMON
COMMON
120V
DETERGENT
120V
RINSE AID
120V
The Vent Fan Control Signal is limited to
120VAC 1 Amp maximum load.
Provisions for chemical suppliers to connect their
chemical dispensing systems are provided on the
dishwasher and include:
1. A 1/4" NPT plastic fitting as a rinse-aid injection
point. The fitting is installed in the upper final
rinse piping located at the top-rear of the
dishwasher (see illustration at left).
2. Two 7/8" holes are provided on the right-side
rear of the wash tank as detergent injection
points.
3. Detergent and rinse-aid control signals are
available inside the top-mounted control
cabinet. The signals are 120VAC, Max. 1 Amp
load. Connection points are located on a
labeled terminal block (see below).
4. DO NOT REMOVE THE JUMPER BETWEEN
THE COMMON TERMINALS.
Detergent and Rinse-aid Injection Points
SIGNAL ONLY
VENT FAN
COMMON
COMMON
120V
DETERGENT
120V
RINSE AID
120V
JUMPER
DO NOT REMOVE THE JUMPER
BETWEEN THE COMMON TERMINALS
