Search
Directory
Brands
Bplus manuals
Hardware
U3EX
Manual
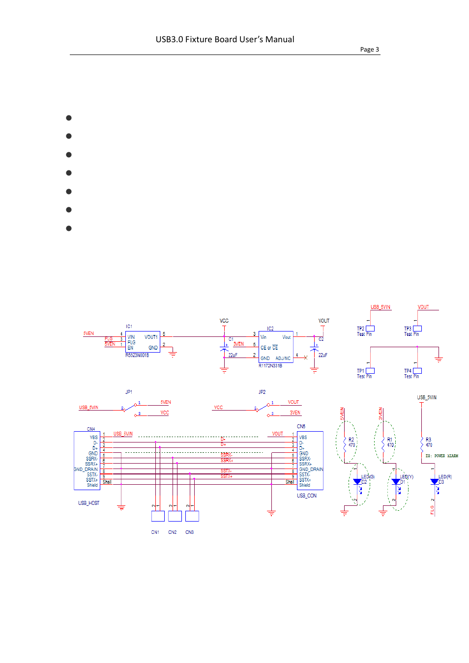
0 function, 0 schematic profile – Bplus U3EX User Manual
Page 4
Text mode
Original mode
0 function, 0 schematic profile | Bplus U3EX User Manual | Page 4 / 10
Pages:
1
2
3
4
5
6
…
10
wrong Brand
wrong Model
non readable
See also other documents in the category Bplus Hardware:
MP1
(14 pages)
MP2S
(7 pages)
MP2A
(16 pages)
MP2W
(12 pages)
PE4H
(8 pages)
PE4L
(9 pages)
USBMA
(8 pages)
PE3
(8 pages)
USBMV
(10 pages)
ECSR
(3 pages)
ECSC
(3 pages)
SDEX
(7 pages)