E 137, Mediatouch button failure, Fingerprint reader failure – Acer 7230 User Manual
Page 147

Chapter 4
137
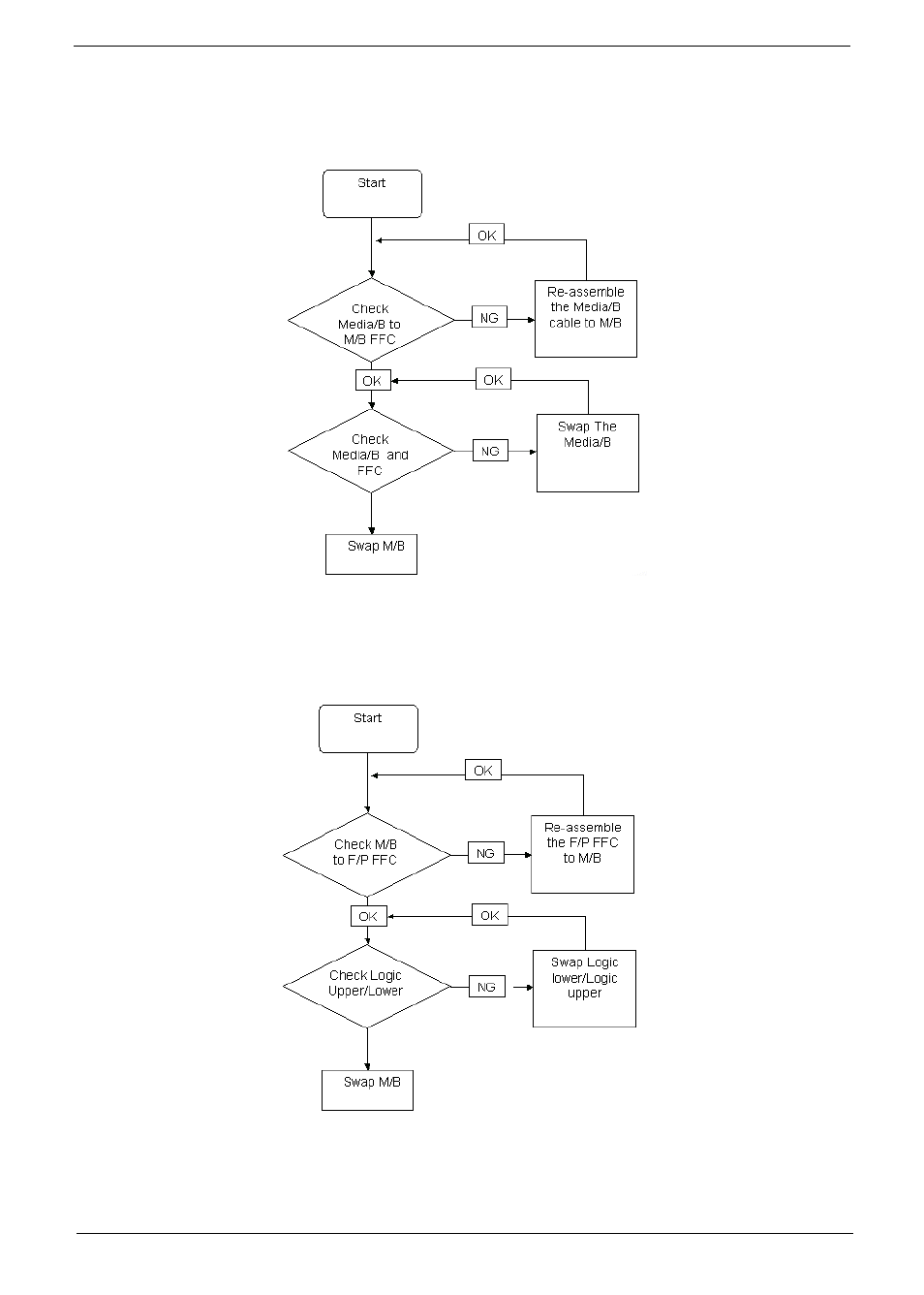
MediaTouch Button Failure
If the Acer MediaTouch buttons fail, perform the following actions one at a time to correct the problem. Do not
replace a non-defective FRUs:
Fingerprint Reader Failure
If the Fingerprint Reader fails, perform the following actions one at a time to correct the problem. Do not
replace a non-defective FRUs:
This manual is related to the following products:
