Search
Directory
Brands
Acer manuals
GPS receiver
7230
Manual
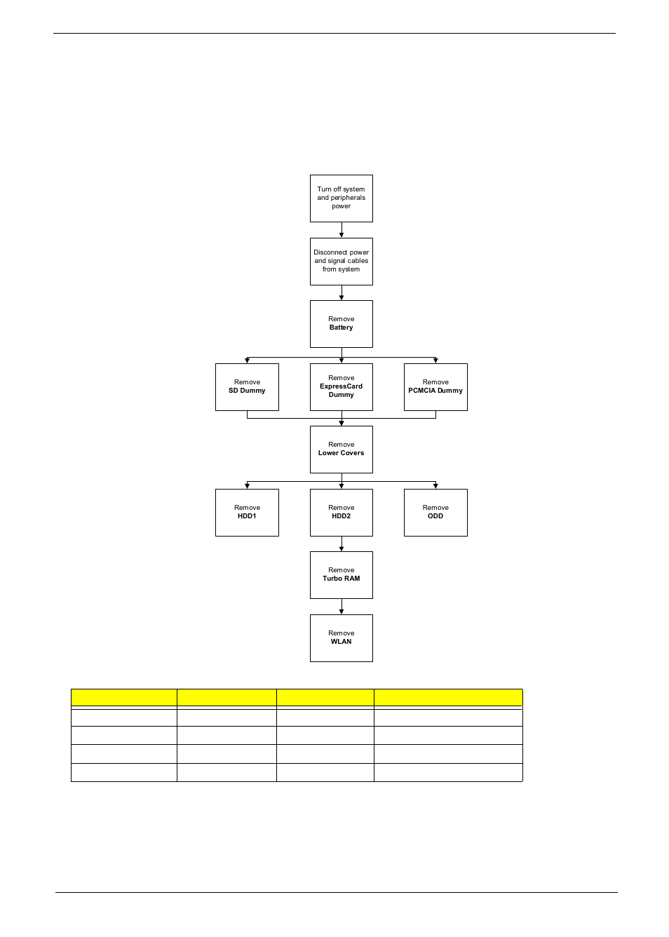
External module disassembly process, External modules disassembly flowchart – Acer 7230 User Manual
Page 57
Text mode
Original mode
External module disassembly process, External modules disassembly flowchart | Acer 7230 User Manual | Page 57 / 186
Pages:
1
…
55
56
57
58
59
…
186
wrong Brand
wrong Model
non readable
This manual is related to the following products:
7530