Search
Directory
Brands
Acer manuals
GPS receiver
7230
Manual
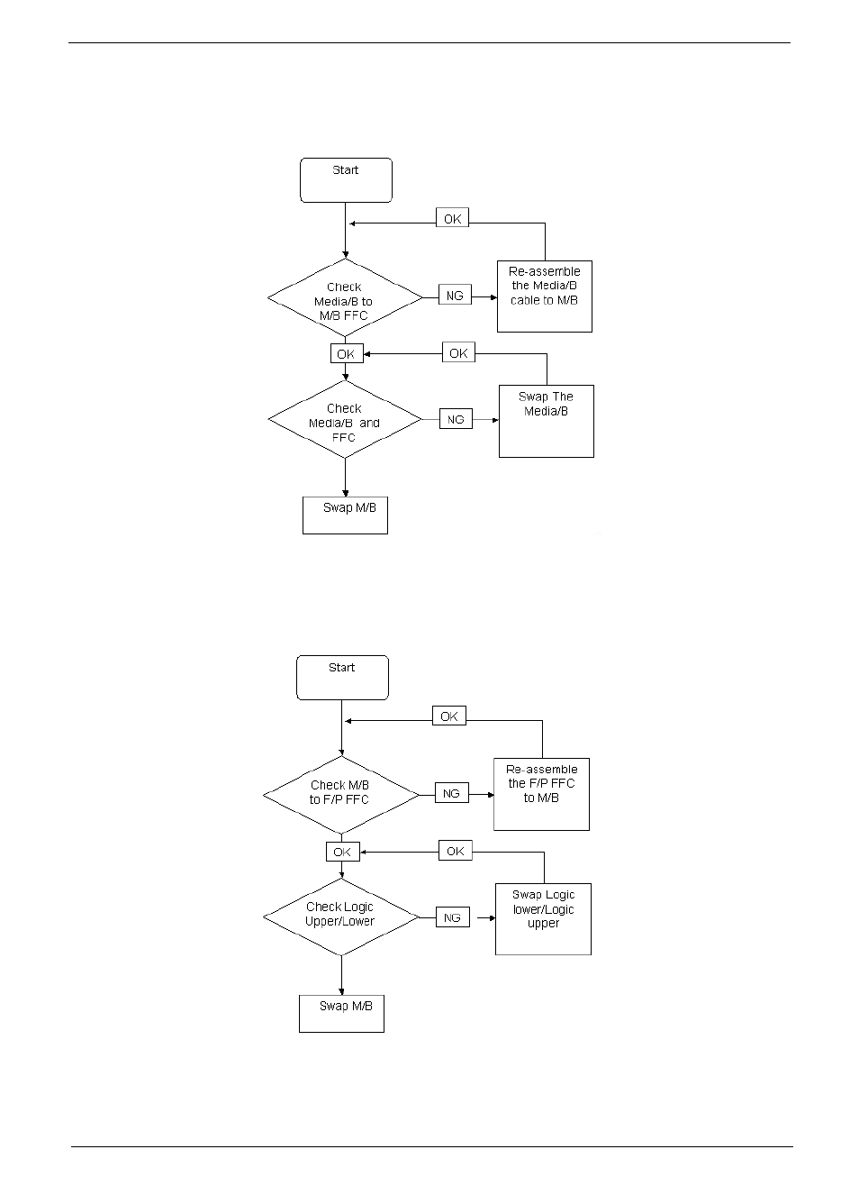
E 137, Mediatouch button failure, Fingerprint reader failure – Acer 7230 User Manual
Page 147
Text mode
Original mode
E 137, Mediatouch button failure, Fingerprint reader failure | Acer 7230 User Manual | Page 147 / 186
Pages:
1
…
145
146
147
148
149
…
186
wrong Brand
wrong Model
non readable
This manual is related to the following products:
7530