Directory
Brands
XLT manuals
Kiln
XD-9007A (ELEC Oven Version – D, AVI Hood Version – C)
Manual

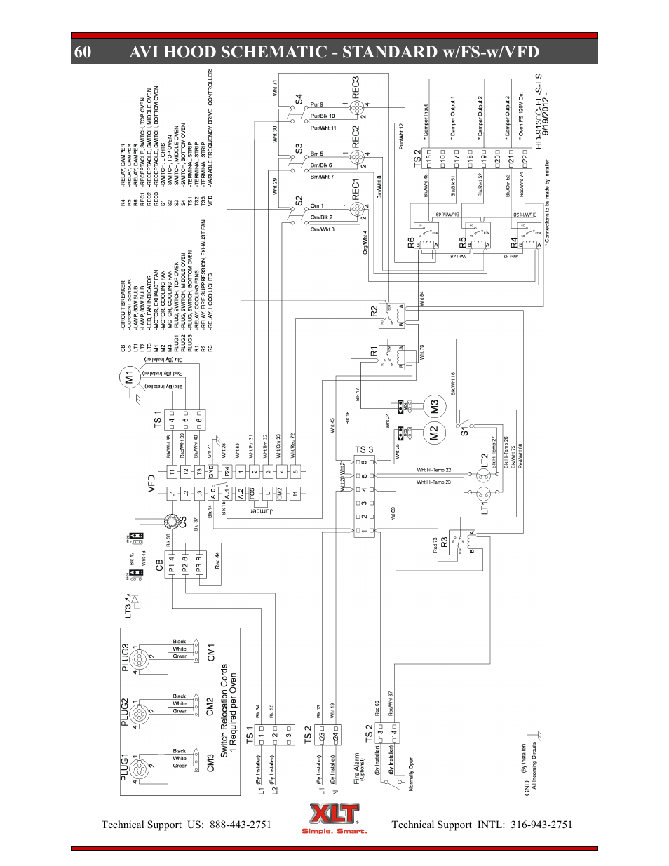
60 avi hood schematic - standard w/fs-w/vfd – XLT XD-9007A (ELEC Oven Version – D, AVI Hood Version – C) User Manual

Page 60

  • Text mode
  • Original mode
60 avi hood schematic - standard w/fs-w/vfd | XLT XD-9007A (ELEC Oven Version – D, AVI Hood Version – C) User Manual | Page 60 / 64 60 avi hood schematic - standard w/fs-w/vfd | XLT XD-9007A (ELEC Oven Version – D, AVI Hood Version – C) User Manual | Page 60 / 64
Pages: 1 … 58 59 60 61 62 … 64
  • wrong Brand
  • wrong Model
  • non readable
See also other documents in the category XLT Kiln:
  • XD-9004E (114 pages)
  • XD-9004A (102 pages)
  • XD-9004B (106 pages)
  • XD-9005B (102 pages)
  • XD-9005A (100 pages)
  • XD-9010B (106 pages)
  • XD-9006E (78 pages)
  • XD-9006A (GAS Oven Version – C, AVI Hood Version – B) (62 pages)
  • XD-9006A (GAS Oven Version – C, AVI Hood Version – C) (70 pages)
  • XD-9006B (76 pages)
  • XD-9007A (ELEC Oven Version – B1, AVI Hood Version – B) (56 pages)
  • XD-9007A (ELEC Oven Version – C, AVI Hood Version – C) (64 pages)
  • Hitachi X200 (305 pages)
Home Brands Popular manuals Recently added
Manuals Directory

© 2012–2025, azmanual.top
All rights reserved.