Omówienie procesu ustawień, Polski – Asus WL-600g User Manual
Page 240

Uniwersalny router (brama internetowa) ADSL2/2+WL-600g Skrócona instrukcja instalacji
239
Polski
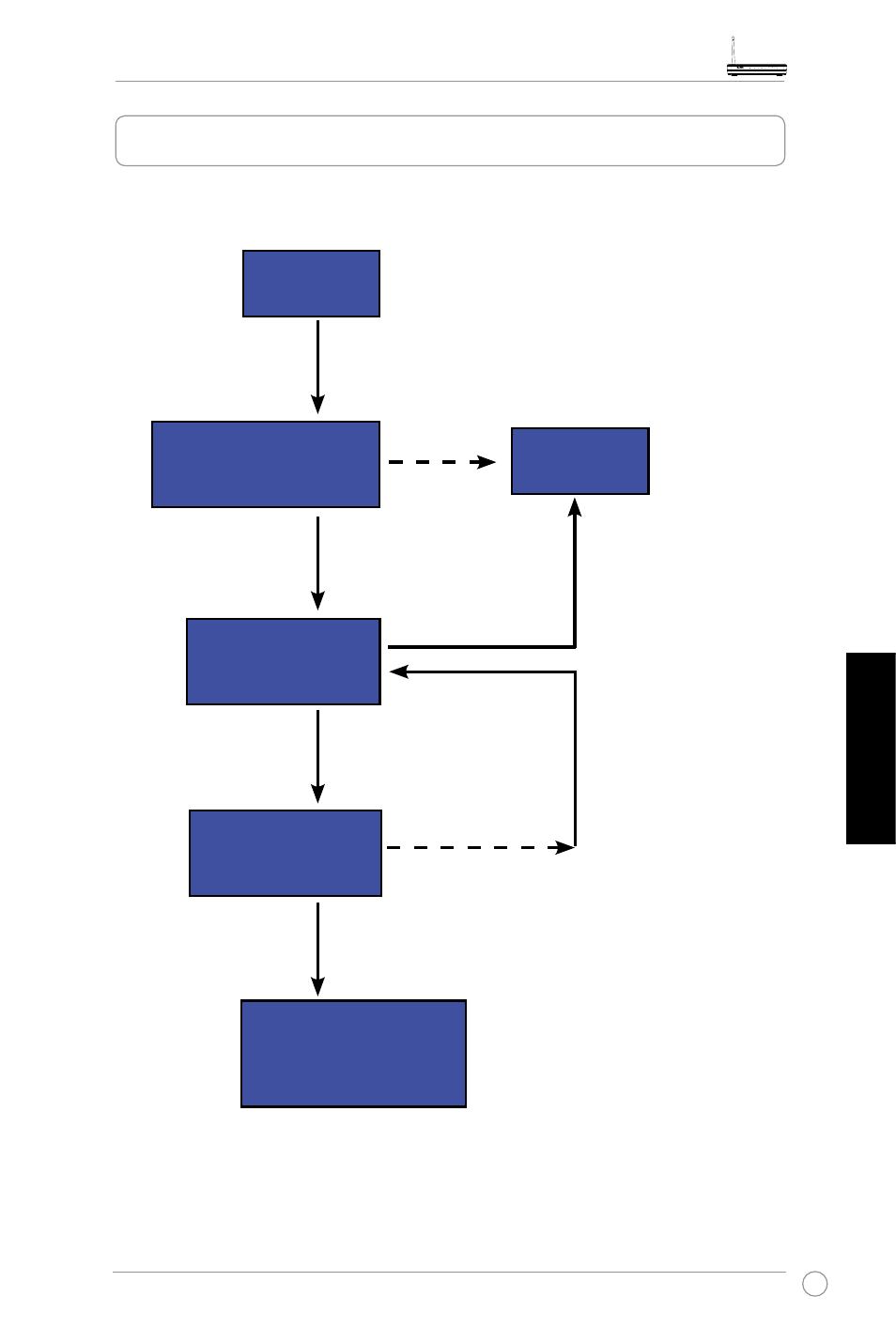
Omówienie procesu ustawień
Ustawienia
sprzętu
Quick Setup (Szybkie
ustawienia) -
Automatyczne wykrywanie
połączenia ADSL
Ręczne
ustawienia
Quick Setup (Szybkie
ustawienia) -
Ustawienia połączenia
bezprzewodowego
Quick Setup (Szybkie
ustawienia) – Strona
podsumowania
Szybkie ustawienia zostały
zakończone!
Router WL-600g jest gotowy
do użycia.
Zaznacz jeśli OK. Zaloguj się pod adresem
192.168.1.1 w celu konfiguracji routera WL-600g.
Nie wykryto
połączenia LUB
pokazany typ
połączenia jest
nieprawidłowy.
Wykryty połączenie i typ
połączenia jest prawidłowy.
Zakończone ustawienia
ADSL.
Zmiana ustawień
połączenia
bzeprzewodowego.
Zaznacz jeśli nie jest OK.
Zaznacz jeśli OK.
Sprawdź informacje w
schemacie sprzętu na stronie 4.
Zmień ustawienia ADSL.
- WL-AM602 (48 pages)
- RT-G31 (6 pages)
- RT-N11 (40 pages)
- RT-N11 (109 pages)
- RT-N11 (99 pages)
- RT-N11 (44 pages)
- RT-N11 (145 pages)
- RT-N56U (168 pages)
- RT-N56U (152 pages)
- RT-N56U (72 pages)
- RT-N56U (68 pages)
- RT-N16 (110 pages)
- RT-N16 (68 pages)
- RT-N16 (69 pages)
- RT-N16 (123 pages)
- RT-N16 (147 pages)
- RT-N16 (12 pages)
- RT-N16 (66 pages)
- WL-500gP V2 (55 pages)
- WL-500 (12 pages)
- WL-500gP V2 (64 pages)
- WL-500gP V2 (88 pages)
- WL-500gP V2 (151 pages)
- WL-500gP V2 (11 pages)
- WL-500gP V2 (65 pages)
- RT-N10LX (22 pages)
- RT-N10LX (46 pages)
- RT-N12 (VER.D1) (68 pages)
- RT-N12 (VER.D1) (68 pages)
- WL-600g (227 pages)
- WL-600g (18 pages)
- WL-600g (57 pages)
- RT-N10E (46 pages)
- RT-N10E (26 pages)
- RT-N15U (60 pages)
- RT-N14UHP (2 pages)
- RT-N14UHP (107 pages)
- WL-320gE (71 pages)
- WL-320gE (58 pages)
- WL-320gE (77 pages)
- WL-320gE (172 pages)
- WL-320gE (74 pages)
- WL-320gE (361 pages)
- WL-320gE (20 pages)
