Directory
Brands
Toshiba manuals
Scales
SL-9000
Manual

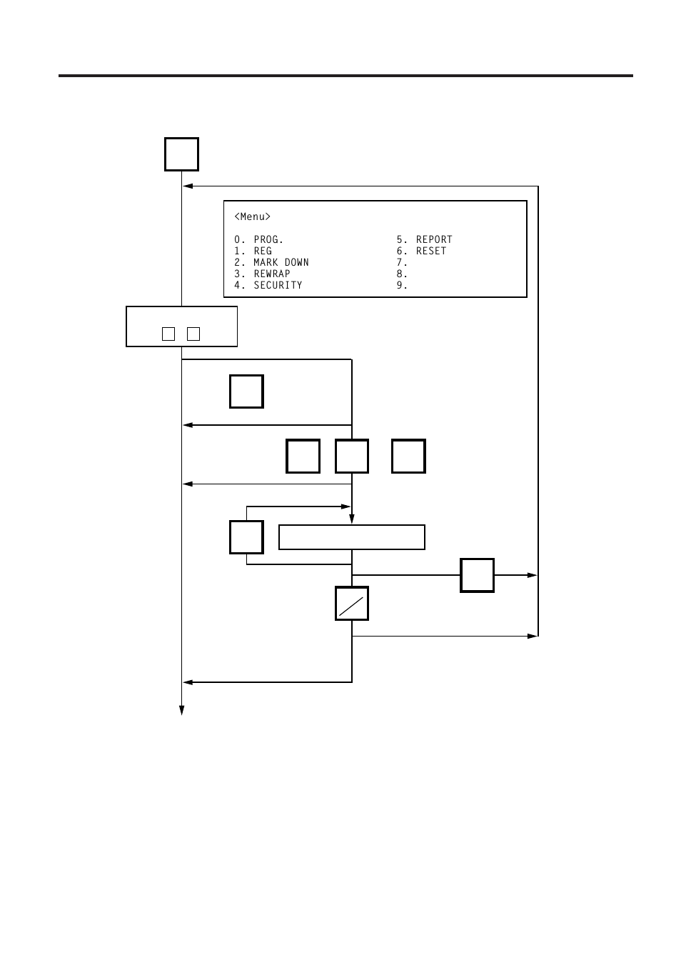
Calling menu by entering password, 2 calling menu by entering password – Toshiba SL-9000 User Manual

Page 65

  • Text mode
  • Original mode
Calling menu by entering password, 2 calling menu by entering password | Toshiba SL-9000 User Manual | Page 65 / 96 Calling menu by entering password, 2 calling menu by entering password | Toshiba SL-9000 User Manual | Page 65 / 96
Pages: 1 … 63 64 65 66 67 … 96
  • wrong Brand
  • wrong Model
  • non readable
See also other documents in the category Toshiba Scales:
  • TEC SL-9000-ESB SERIES (94 pages)
  • TEC EM1-31071 (94 pages)
  • TEC SL-9000-FFR-US (96 pages)
  • SL-5300 Series (224 pages)
  • TEC SL-9000 (92 pages)
  • TEC SL57 SERIES (30 pages)
  • TEC H-9100N-US (96 pages)
  • TEC SL59 SERIES (51 pages)
  • SL39N (18 pages)
  • TEC EM1-31015 (79 pages)
  • TEC Electronic Computing Scale SL-4700 (23 pages)
  • TEC SL66 SERIES (55 pages)
  • TEC SL-6600 (116 pages)
  • TEC SL-47-N (14 pages)
  • TEC SL-9000-ESB-X SERIES (72 pages)
  • TEC SL-9000N-FFB series (96 pages)
Home Brands Popular manuals Recently added
Manuals Directory

© 2012–2025, azmanual.top
All rights reserved.