Search
Directory
Brands
Raymarine manuals
Radio Stations
Ray215
Manual
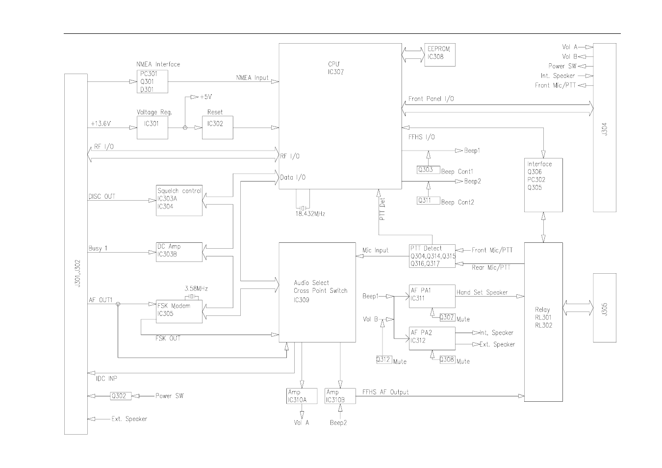
Control pcb – Raymarine Ray215 User Manual
Page 112
Text mode
Original mode
5-9
Maintenance
Control PCB
Pages:
1
…
110
111
112
113
114
…
134
wrong Brand
wrong Model
non readable
See also other documents in the category Raymarine Radio Stations:
RAY 210VHF
(76 pages)
Ray215e
(132 pages)