Directory
Brands
JVC manuals
CD-players
KD-S676R
Manual

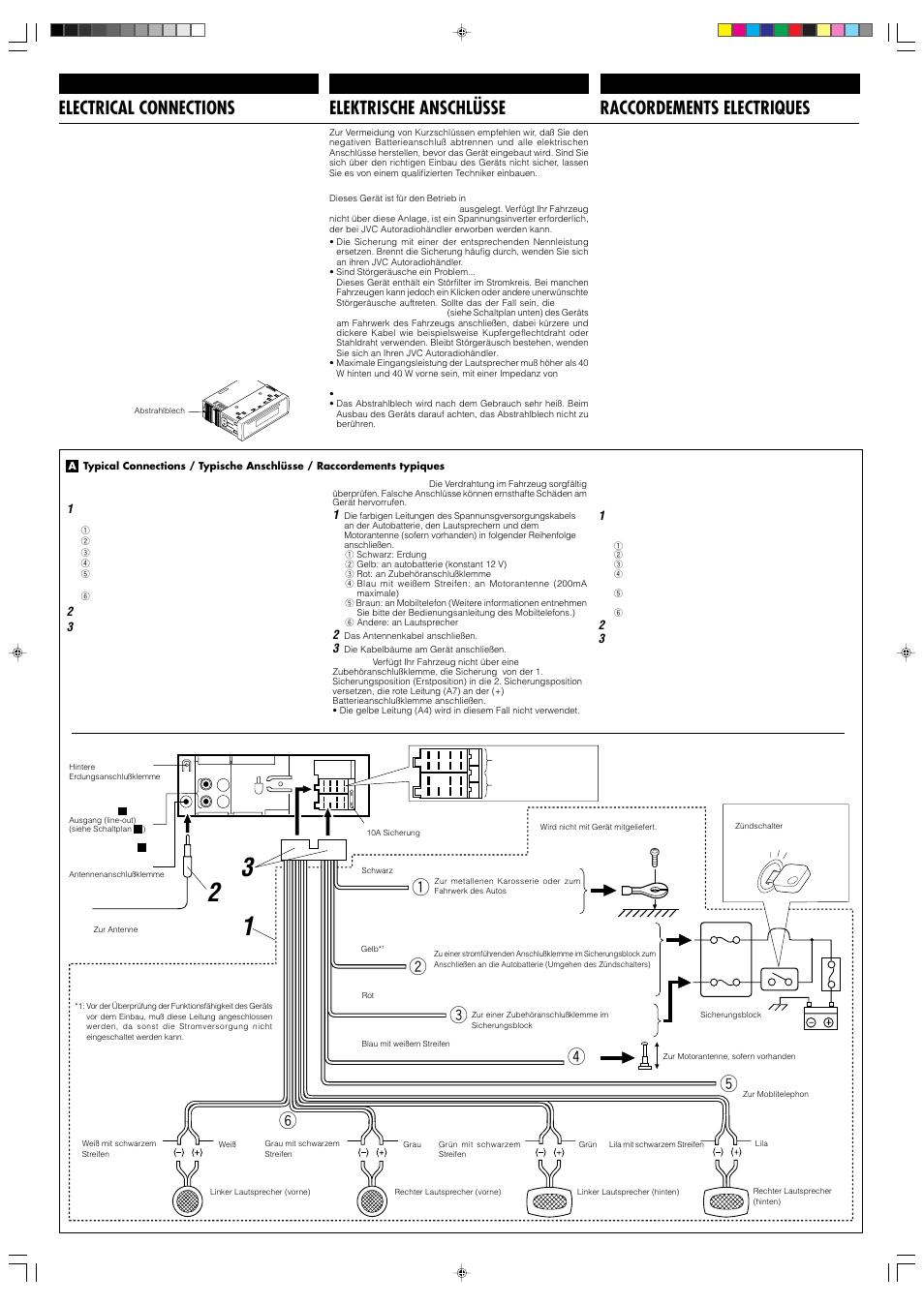
Electrical connections, Raccordements electriques, Elektrische anschlüsse – JVC KD-S676R User Manual

Page 3

  • Text mode
  • Original mode
Electrical connections, Raccordements electriques, Elektrische anschlüsse | JVC KD-S676R User Manual | Page 3 / 4 Electrical connections, Raccordements electriques, Elektrische anschlüsse | JVC KD-S676R User Manual | Page 3 / 4
Pages: 1 2 3 4
  • wrong Brand
  • wrong Model
  • non readable
See also other documents in the category JVC CD-players:
  • 0709KMMCREBET (2 pages)
  • LVT0209-008A (6 pages)
  • CD/DVD Library MC-8600LU (138 pages)
  • KD-S656R (114 pages)
  • 0108NYMCREBET (2 pages)
  • LVT0282-002A (24 pages)
  • XL-PG3B (23 pages)
  • KD-S620 (66 pages)
  • XL-PG38SL (4 pages)
  • XM-R70 (20 pages)
  • KD-S10 (25 pages)
  • KD-G502 (50 pages)
  • KD-HDR20 (2 pages)
  • KD-DV5500 (133 pages)
  • KD-G411 (86 pages)
  • KD-G411 (4 pages)
  • CD Receiver KD-R800 (151 pages)
  • KD-G311 (4 pages)
  • KD-G311 (86 pages)
  • RD-T7GN (16 pages)
  • KD-S785 (31 pages)
  • KD-S757R (38 pages)
  • XL-PV390SL (4 pages)
  • CD Receiver KD-SHX701 (259 pages)
  • KD-LH1150 (50 pages)
  • DVD/CD Receiver KD-DV5302 (6 pages)
  • RD-T50RLB (16 pages)
  • IKD-LH2000 (52 pages)
  • KD-LHX550 (86 pages)
  • GET0201-001A (171 pages)
  • KD-G431 (28 pages)
  • RD-T50LB (18 pages)
  • DVD/CD Receiver KD-DV4401 (6 pages)
  • CD Receiver KW-S601 (26 pages)
  • LVT1178-014A (4 pages)
  • KD-S741R (32 pages)
  • KD-R600 (127 pages)
  • GET0623-006A (62 pages)
  • RC-BF10 (44 pages)
  • XL-V130BK (19 pages)
  • XL-MC334BK (28 pages)
  • KD-S707R (35 pages)
  • CA-UXH33 (32 pages)
  • KD-S31 (98 pages)
  • 601-600000-030 (3 pages)
Home Brands Popular manuals Recently added
Manuals Directory

© 2012–2025, azmanual.top
All rights reserved.