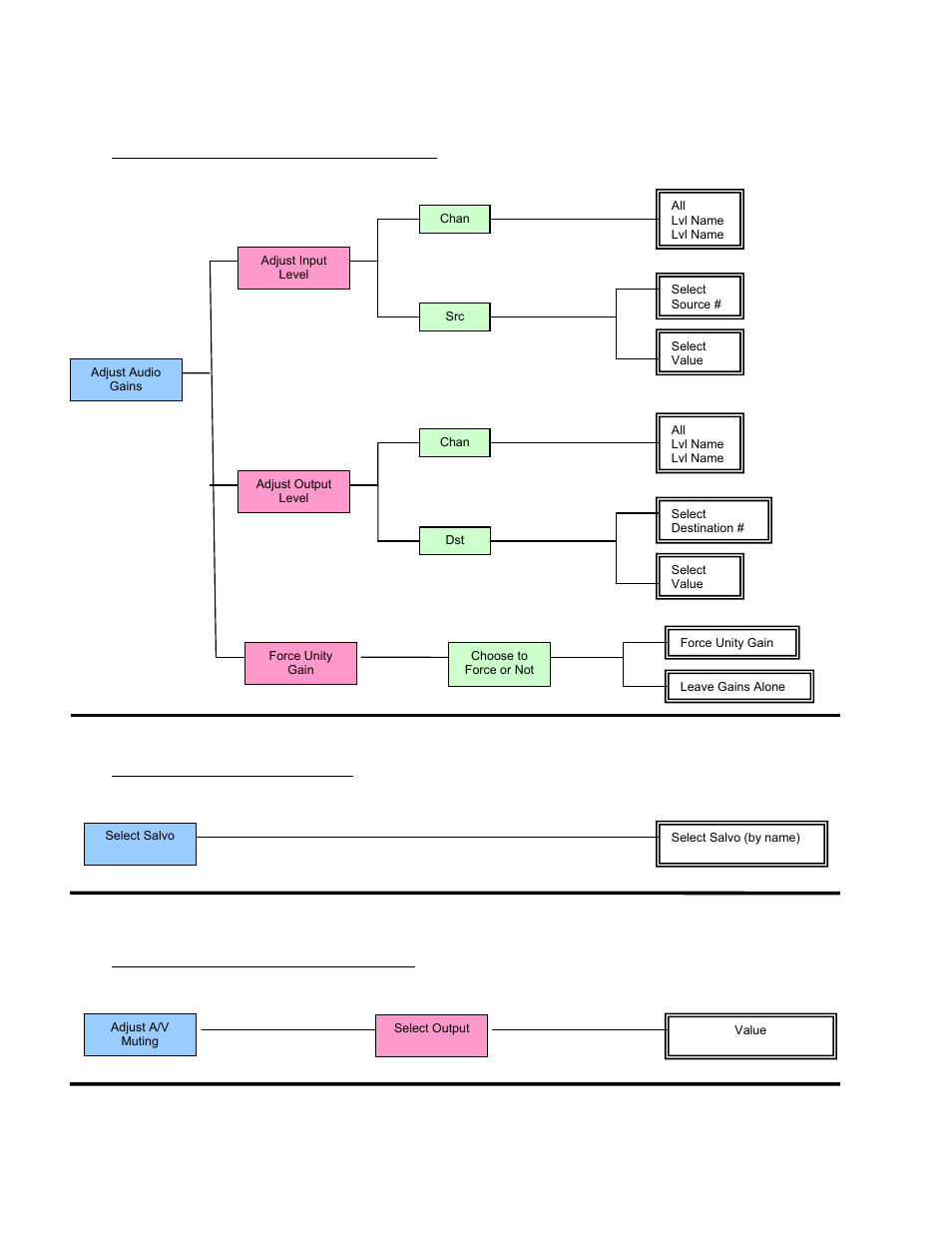
Adjust audio gains” menu, Select salvo” menu, Adjust a/v muting” menu – Sierra Video Pro XL Series 8 User Manual
Page 34
This manual is related to the following products:
- Pro XL Series 12 Shasta HD 88 HD Shasta HD 88 SDI 1601 Series HD/SDI Shasta HD Scanning Routing Switchers 1602 Series HD/SDI Shasta HD Routing Switchers 1602 Series HD/SDI Shasta HD Scanning Routing Switchers 1601 Series HD/SDI Dual Output Shasta HD Routing Switchers 1616 Series HD/SDI 3G Shasta HD Routing Switcher Alta Pro Series Tahoe 3232CAA Tahoe 32128V Lassen XL Series VS Lassen XL Series DE Lassen XL Series HD Lassen XL Series SDI Tahoe 3264VAA Tahoe Series 48 Tahoe Series 16 Tahoe Series 20 Shasta 88D Shasta 88E Shasta 1601D Shasta 1616D Tahoe Series 32 Shasta Series 16 Shasta Series 32 Pro XL Series 16 Pro XL Series 32 NLE Pro Series 8 Pro Series 12 Pro Series 16
